HOME   LIST
‹–   –›

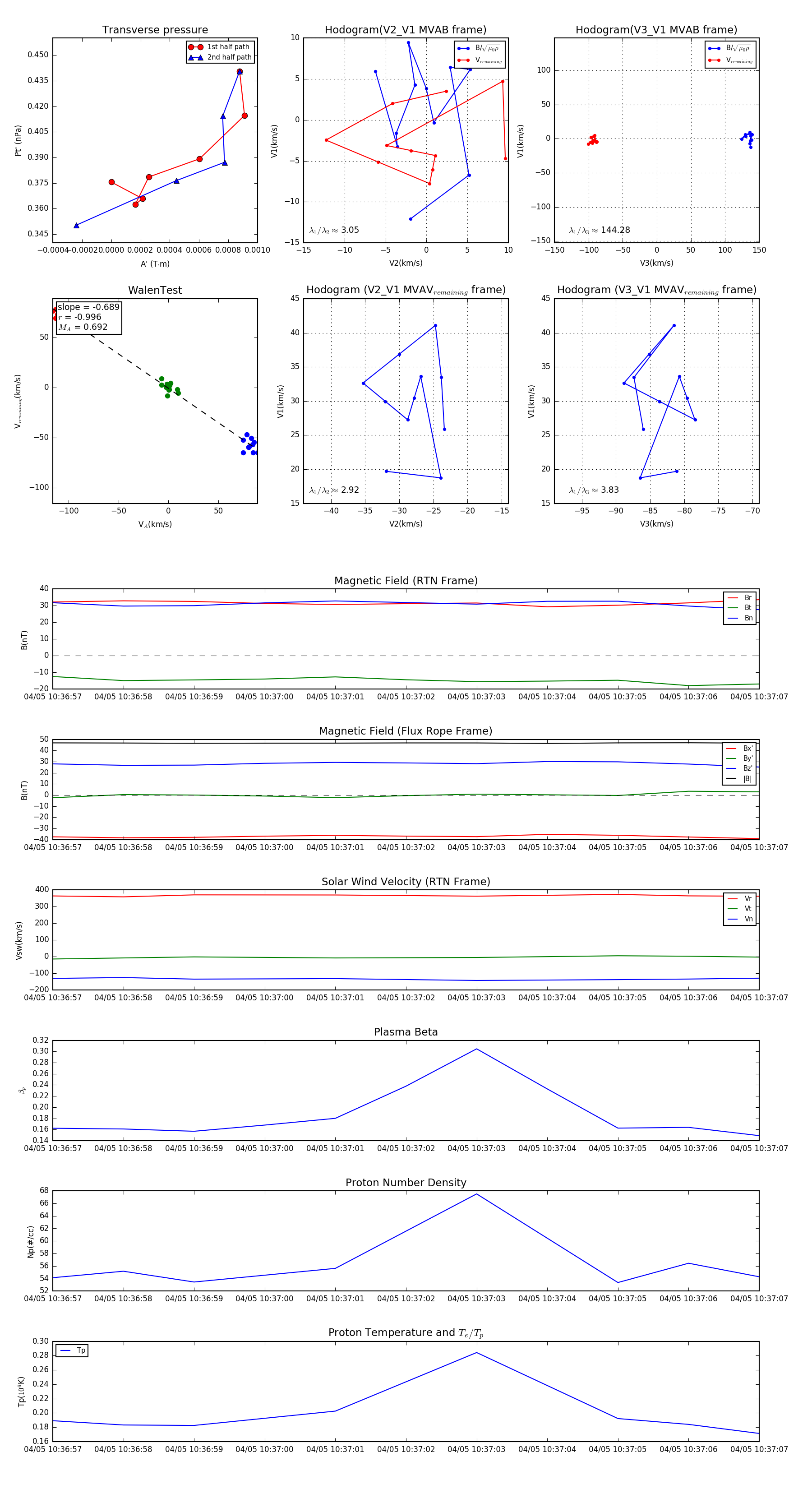
Flux Rope in 2024

Flux Rope Event 2024-04-05 10:36:57 ~ 2024-04-05 10:37:07 (11 seconds)


plot