HOME   LIST
‹–   –›

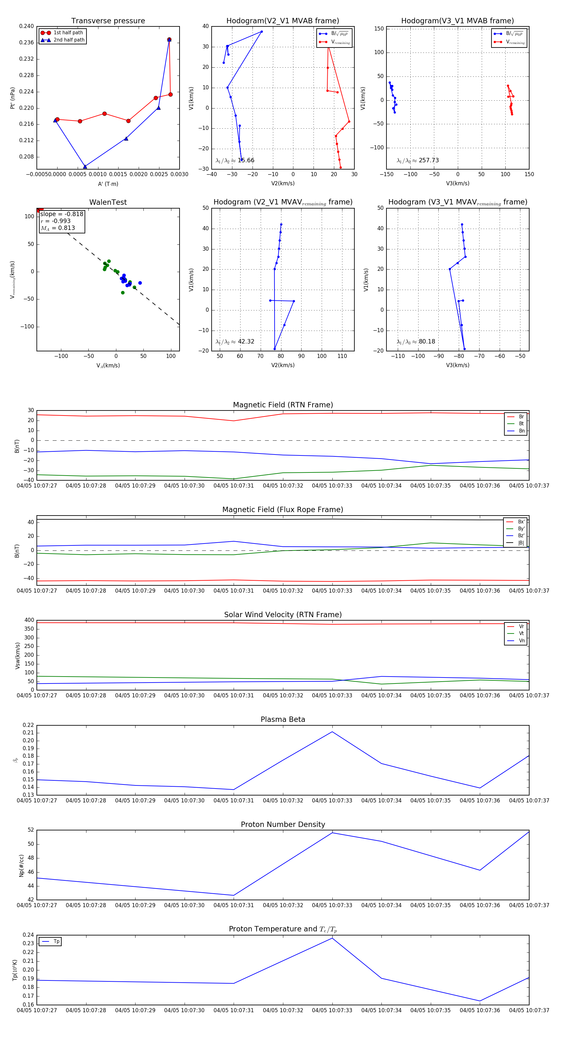
Flux Rope in 2024

Flux Rope Event 2024-04-05 10:07:27 ~ 2024-04-05 10:07:37 (11 seconds)


plot