HOME   LIST
‹–   –›

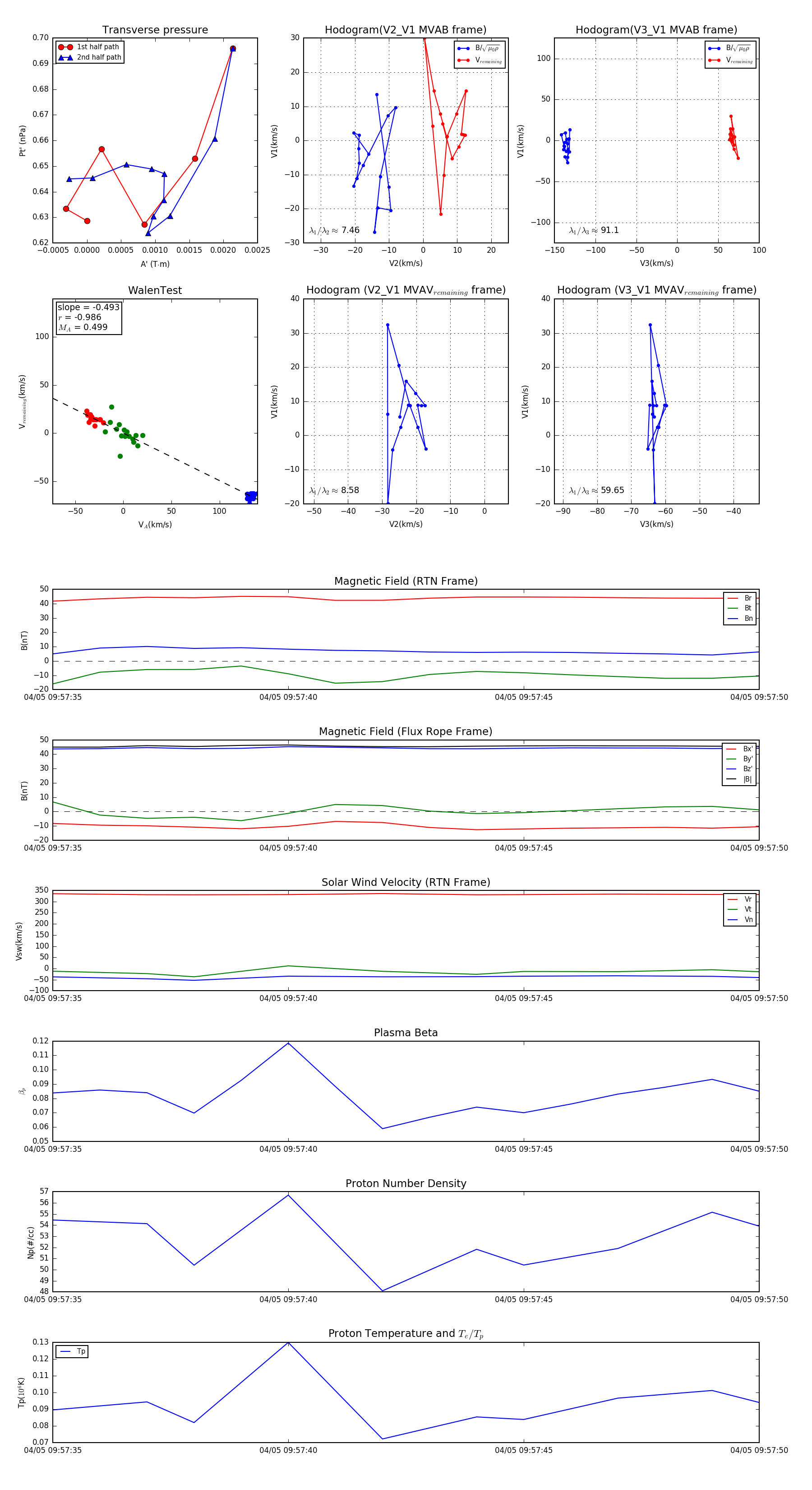
Flux Rope in 2024

Flux Rope Event 2024-04-05 09:57:35 ~ 2024-04-05 09:57:50 (16 seconds)


plot