HOME   LIST
‹–   –›

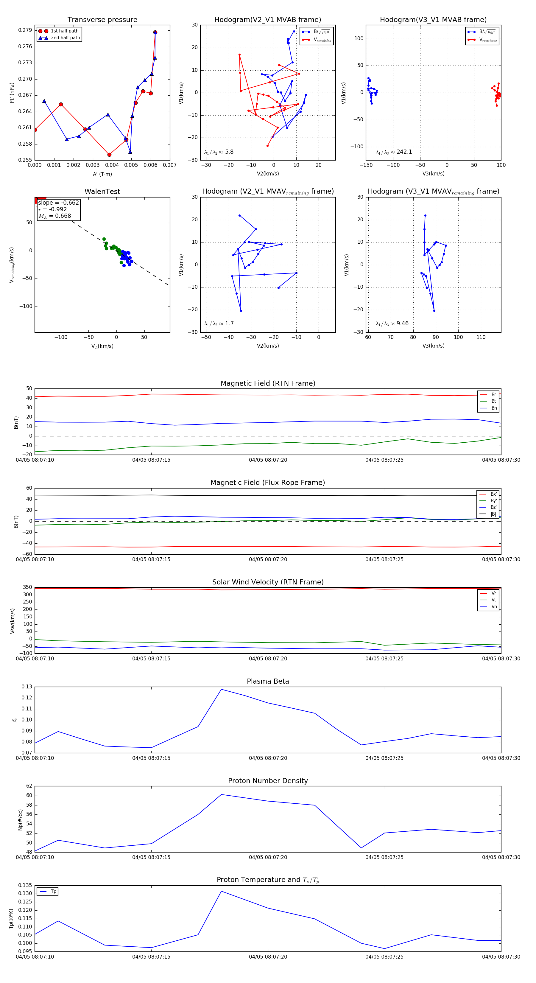
Flux Rope in 2024

Flux Rope Event 2024-04-05 08:07:10 ~ 2024-04-05 08:07:30 (21 seconds)


plot