HOME   LIST
‹–   –›

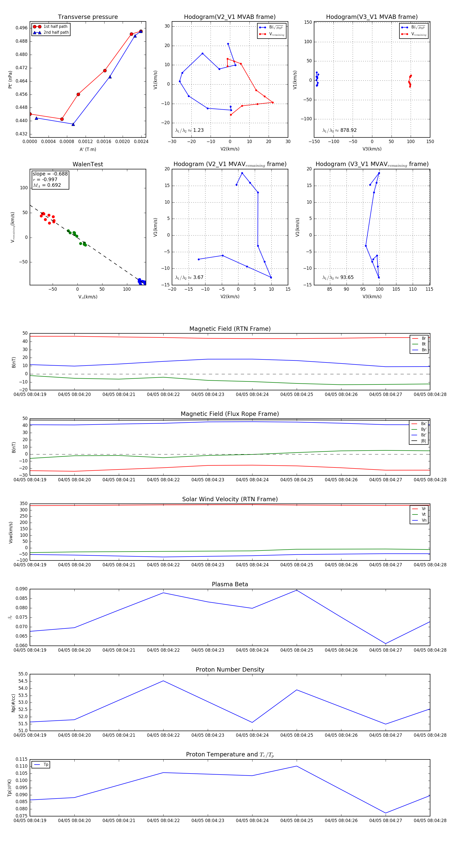
Flux Rope in 2024

Flux Rope Event 2024-04-05 08:04:19 ~ 2024-04-05 08:04:28 (10 seconds)


plot