HOME   LIST
‹–   –›

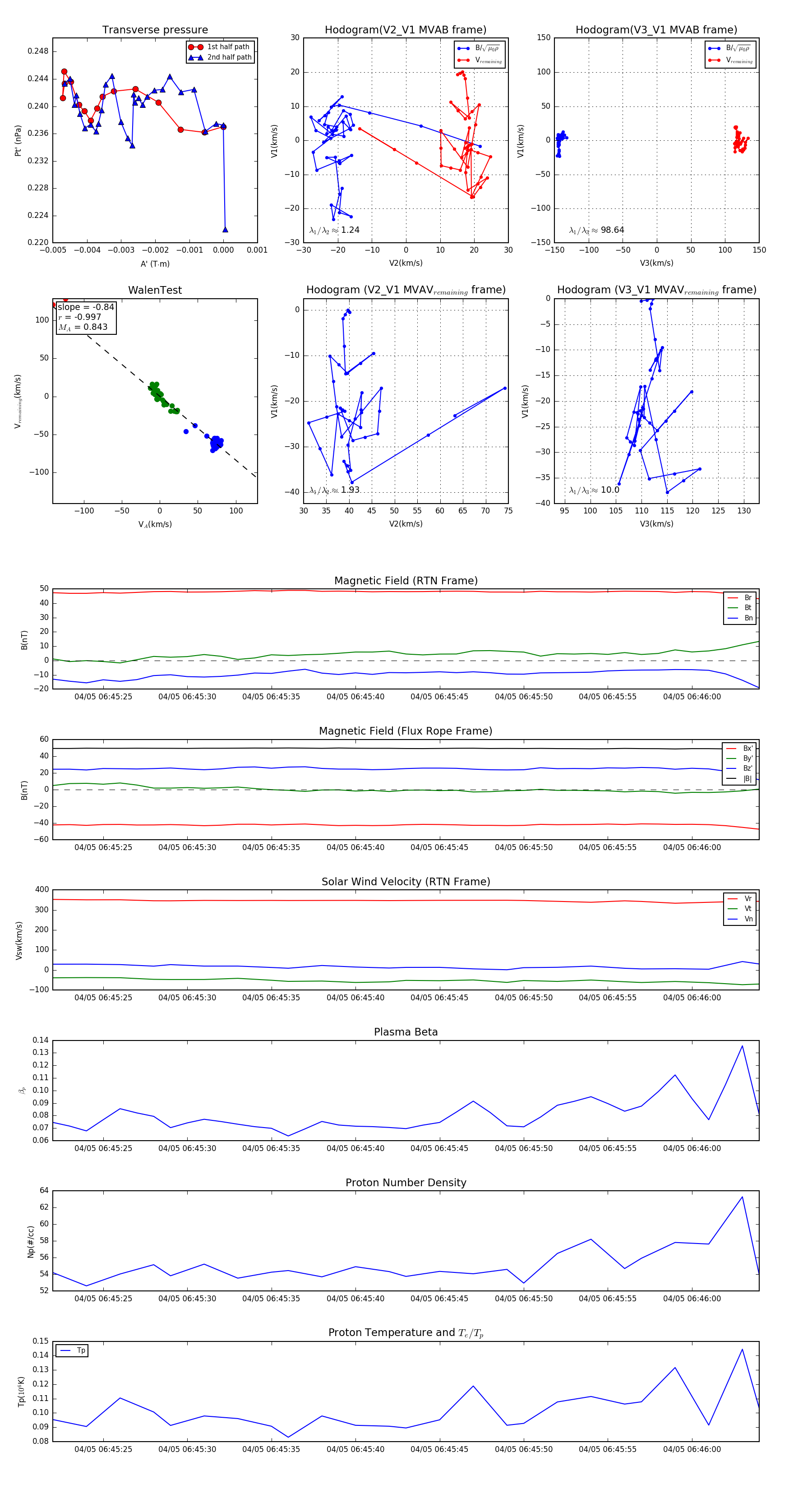
Flux Rope in 2024

Flux Rope Event 2024-04-05 06:45:22 ~ 2024-04-05 06:46:04 (43 seconds)


plot