HOME   LIST
‹–   –›

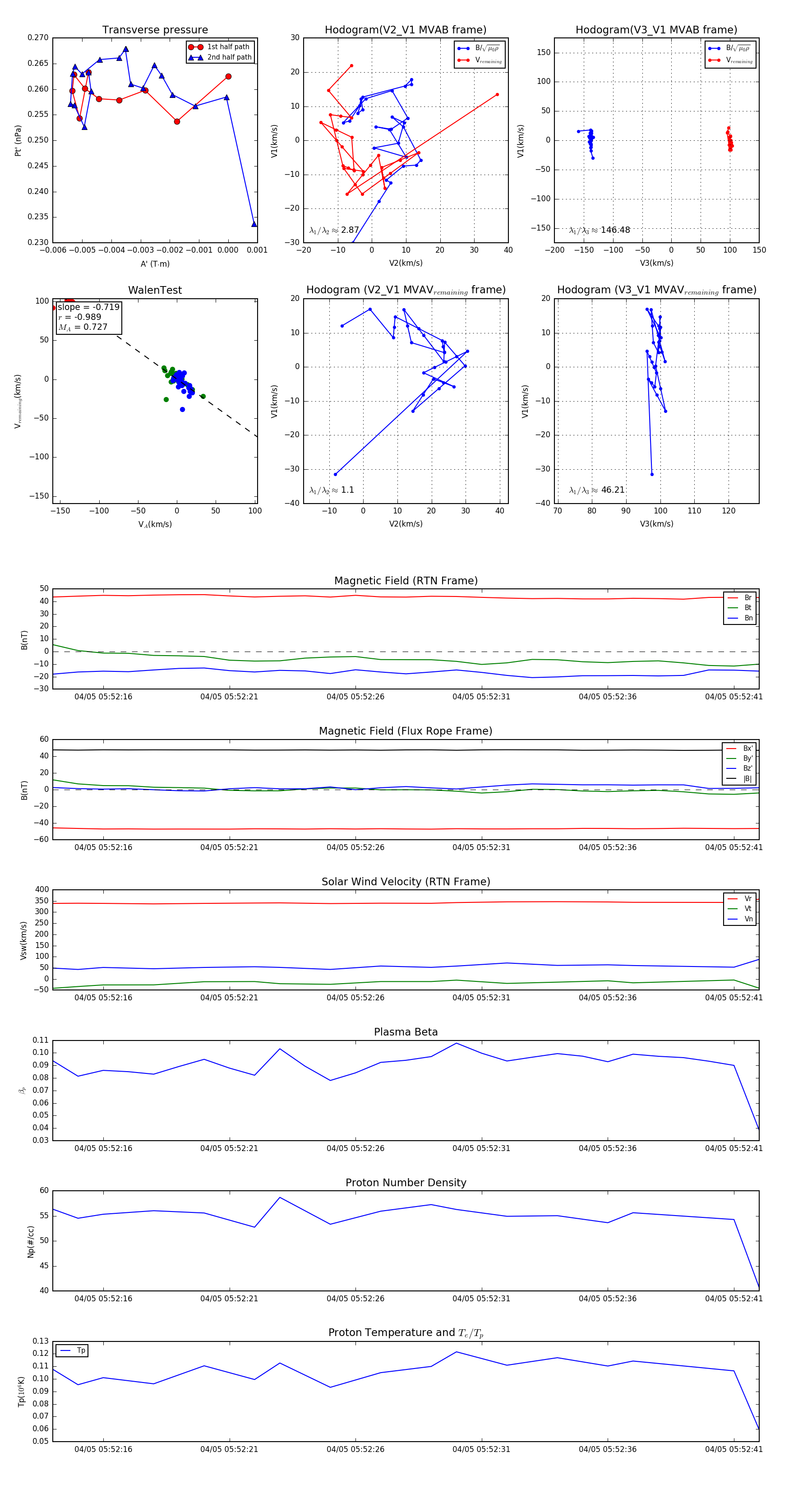
Flux Rope in 2024

Flux Rope Event 2024-04-05 05:52:14 ~ 2024-04-05 05:52:42 (29 seconds)


plot