HOME   LIST
‹–   –›

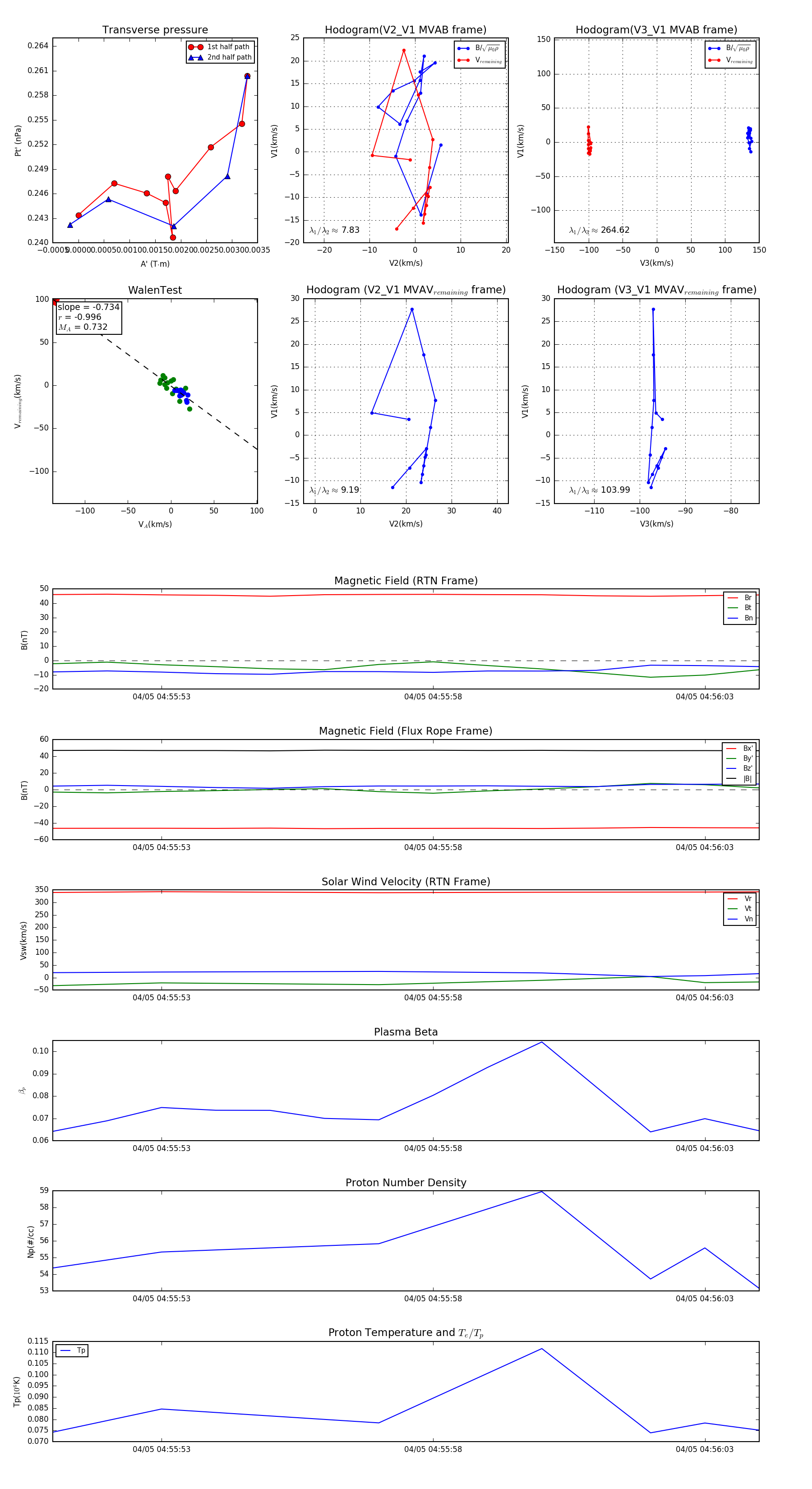
Flux Rope in 2024

Flux Rope Event 2024-04-05 04:55:51 ~ 2024-04-05 04:56:04 (14 seconds)


plot