HOME   LIST
‹–   –›

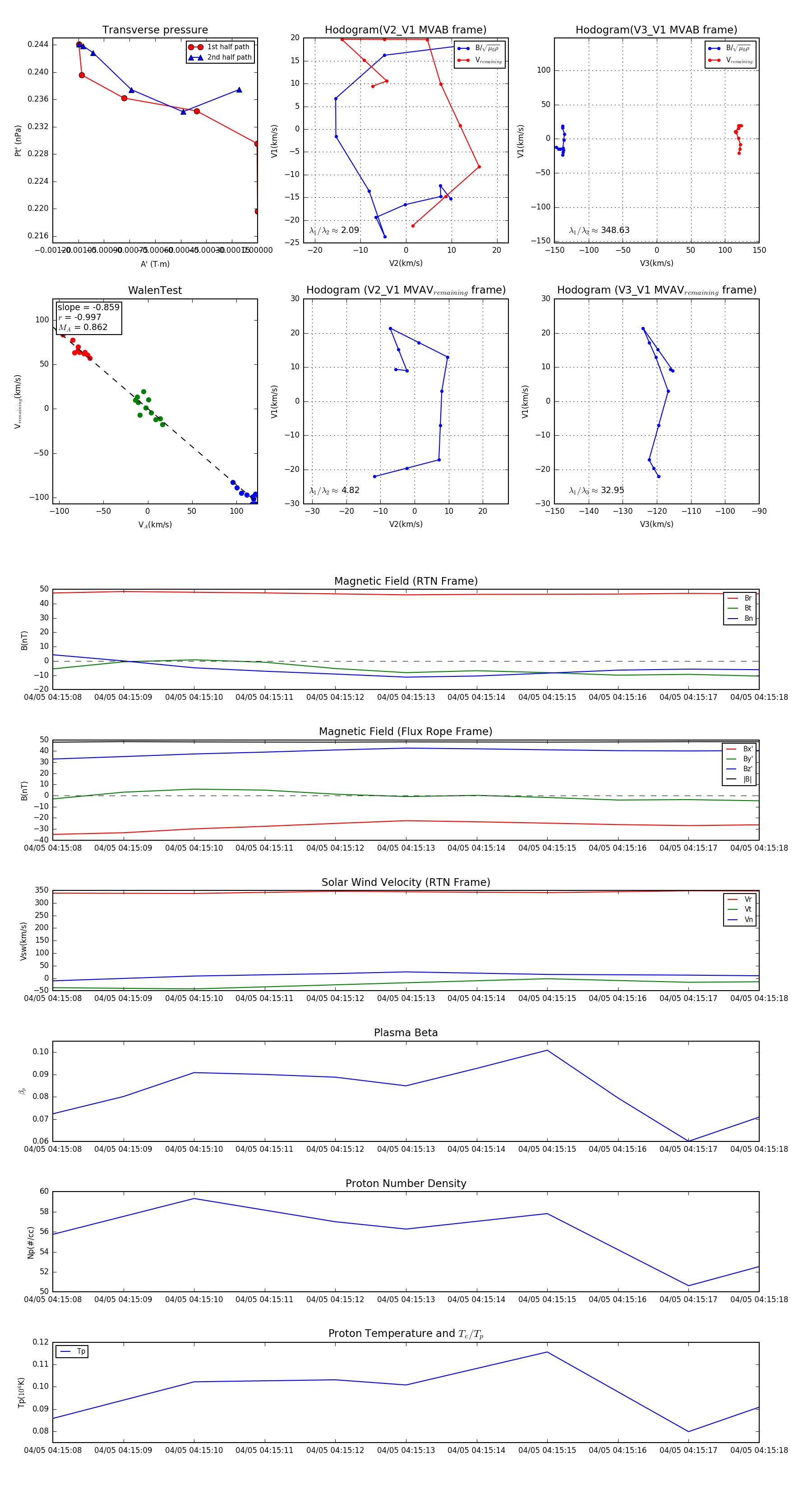
Flux Rope in 2024

Flux Rope Event 2024-04-05 04:15:08 ~ 2024-04-05 04:15:18 (11 seconds)


plot