HOME   LIST
‹–   –›

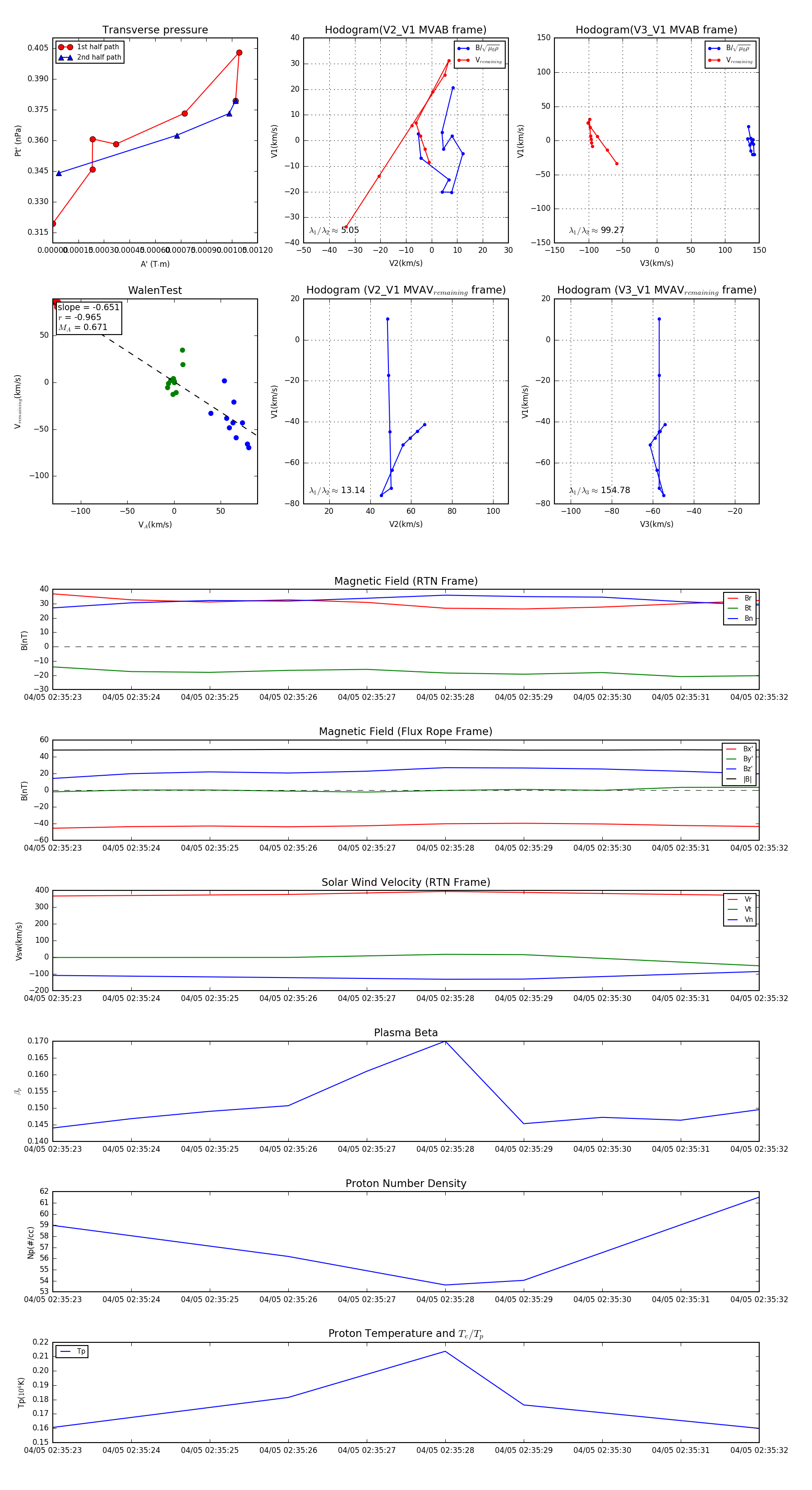
Flux Rope in 2024

Flux Rope Event 2024-04-05 02:35:23 ~ 2024-04-05 02:35:32 (10 seconds)


plot