HOME   LIST
‹–   –›

Flux Rope in 2024

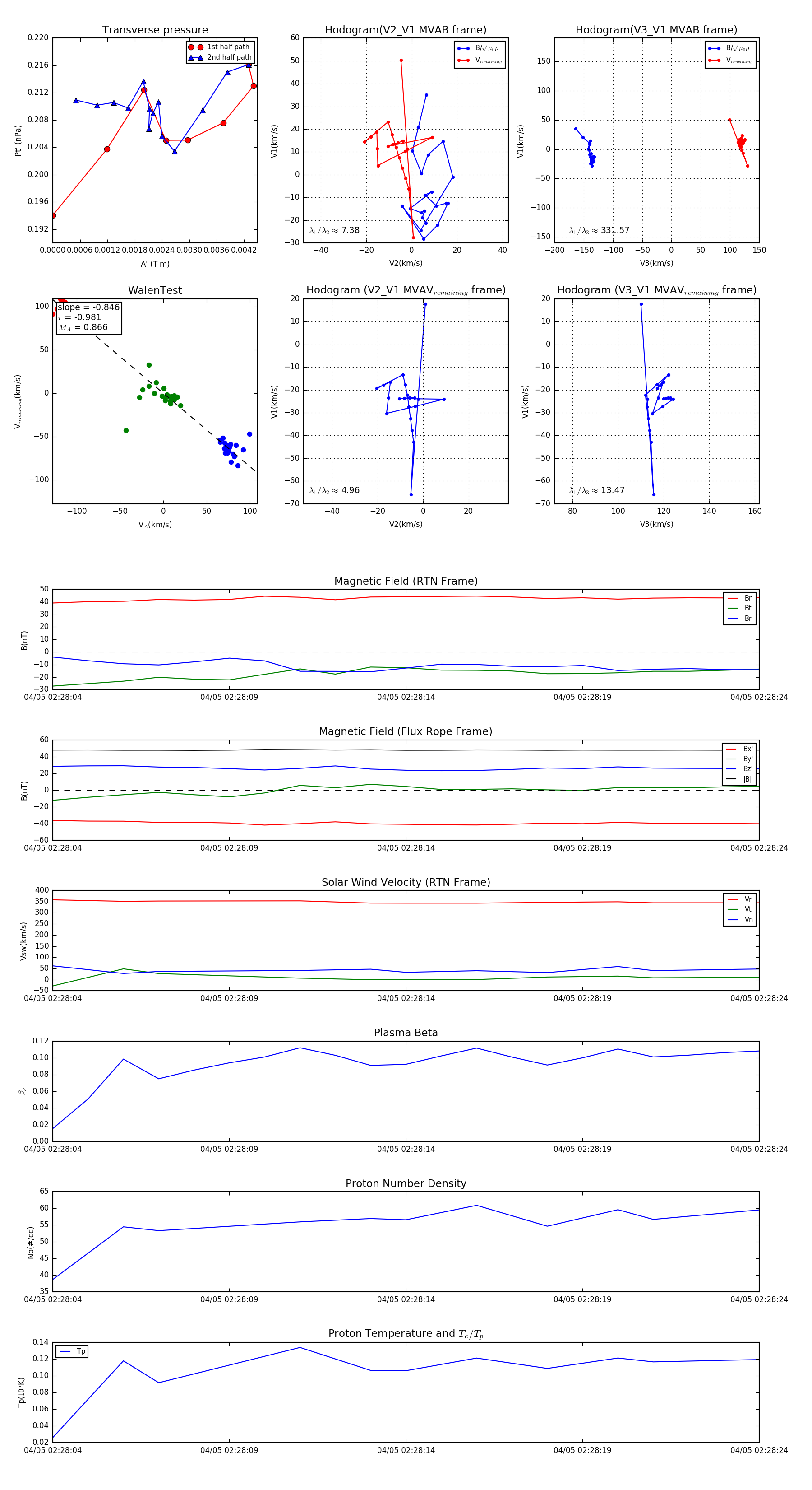
Flux Rope Event 2024-04-05 02:28:04 ~ 2024-04-05 02:28:24 (21 seconds)


plot