HOME   LIST
‹–   –›

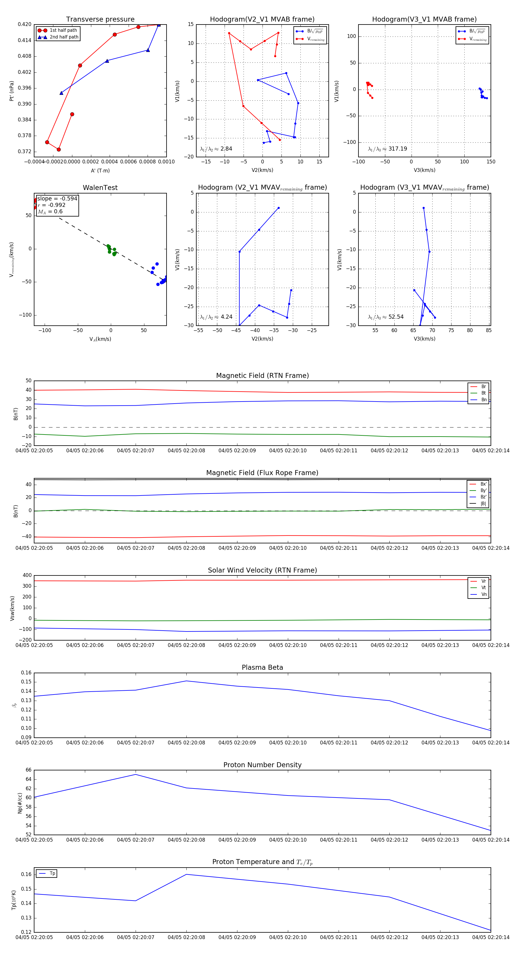
Flux Rope in 2024

Flux Rope Event 2024-04-05 02:20:05 ~ 2024-04-05 02:20:14 (10 seconds)


plot