HOME   LIST
‹–   –›

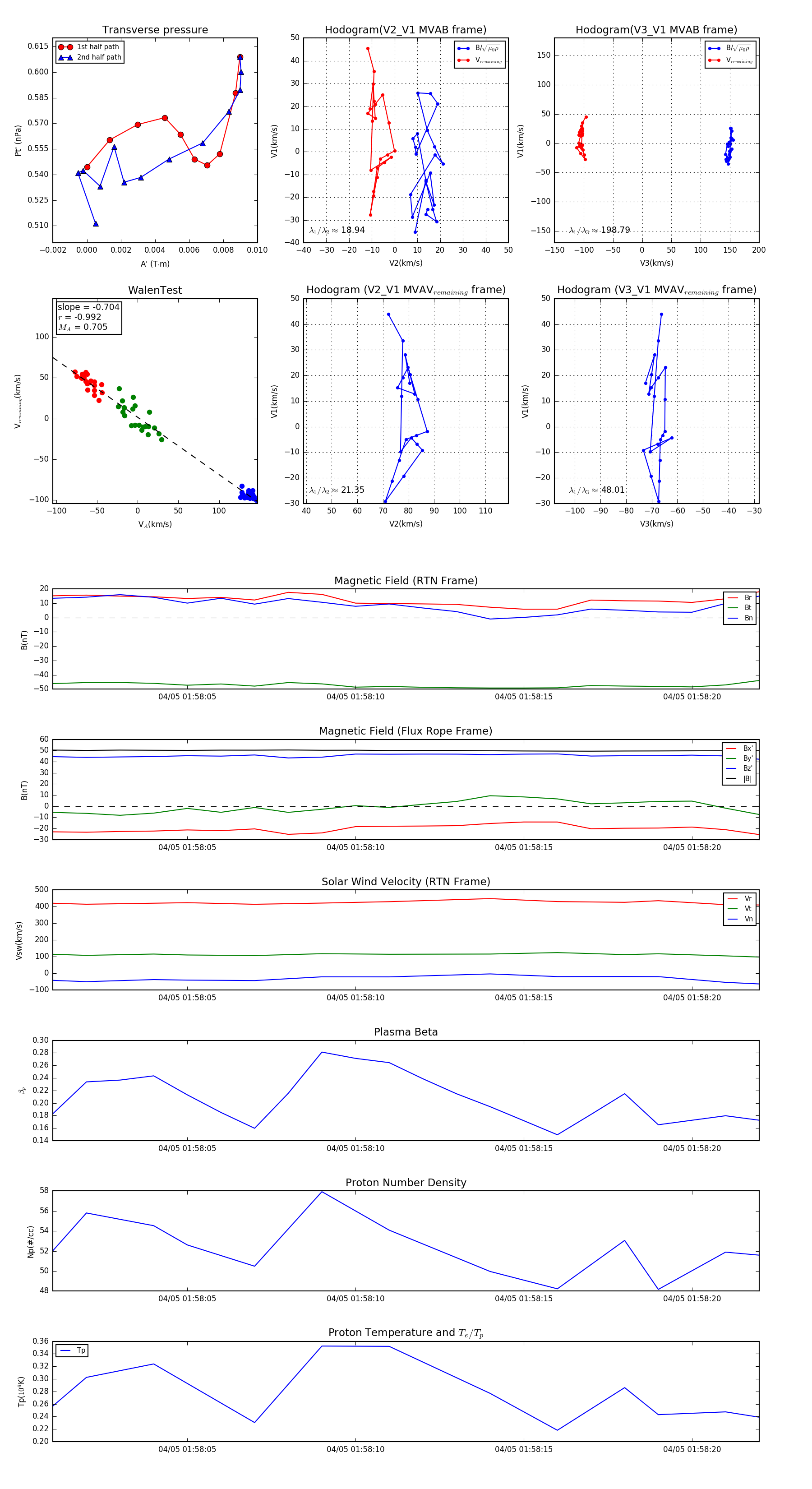
Flux Rope in 2024

Flux Rope Event 2024-04-05 01:58:01 ~ 2024-04-05 01:58:22 (22 seconds)


plot