HOME   LIST
‹–   –›

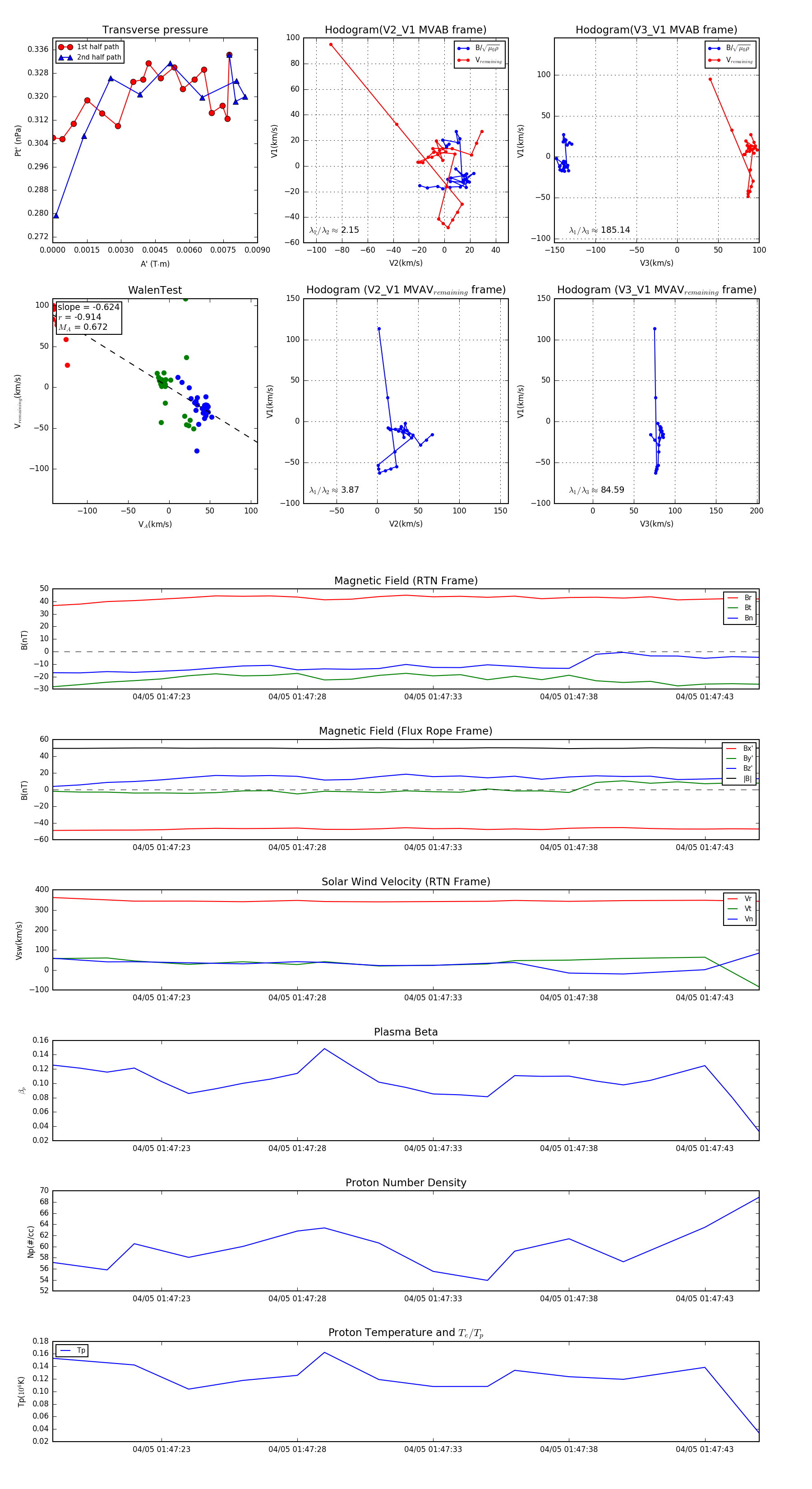
Flux Rope in 2024

Flux Rope Event 2024-04-05 01:47:19 ~ 2024-04-05 01:47:45 (27 seconds)


plot