HOME   LIST
‹–   –›

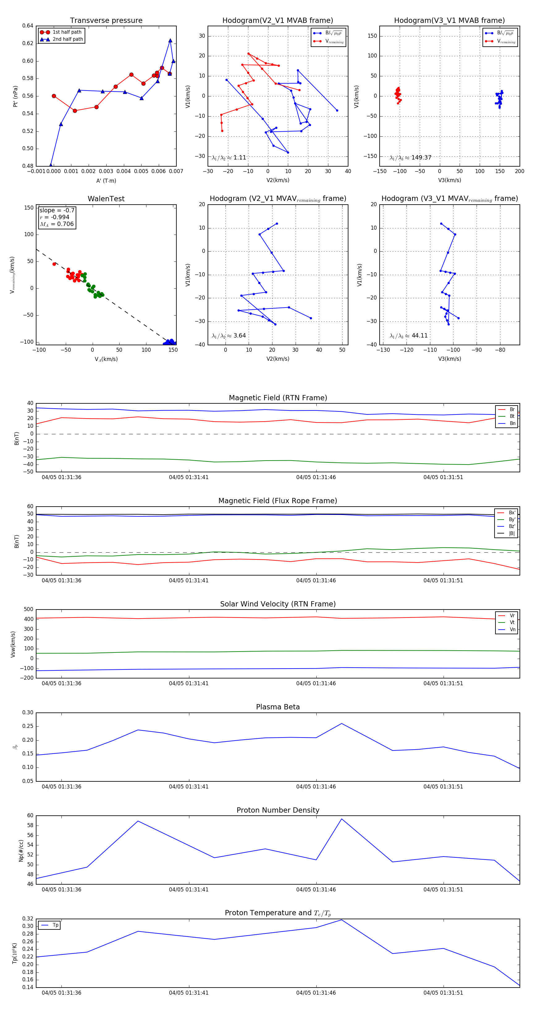
Flux Rope in 2024

Flux Rope Event 2024-04-05 01:31:35 ~ 2024-04-05 01:31:54 (20 seconds)


plot