HOME   LIST
‹–   –›

Flux Rope in 2024

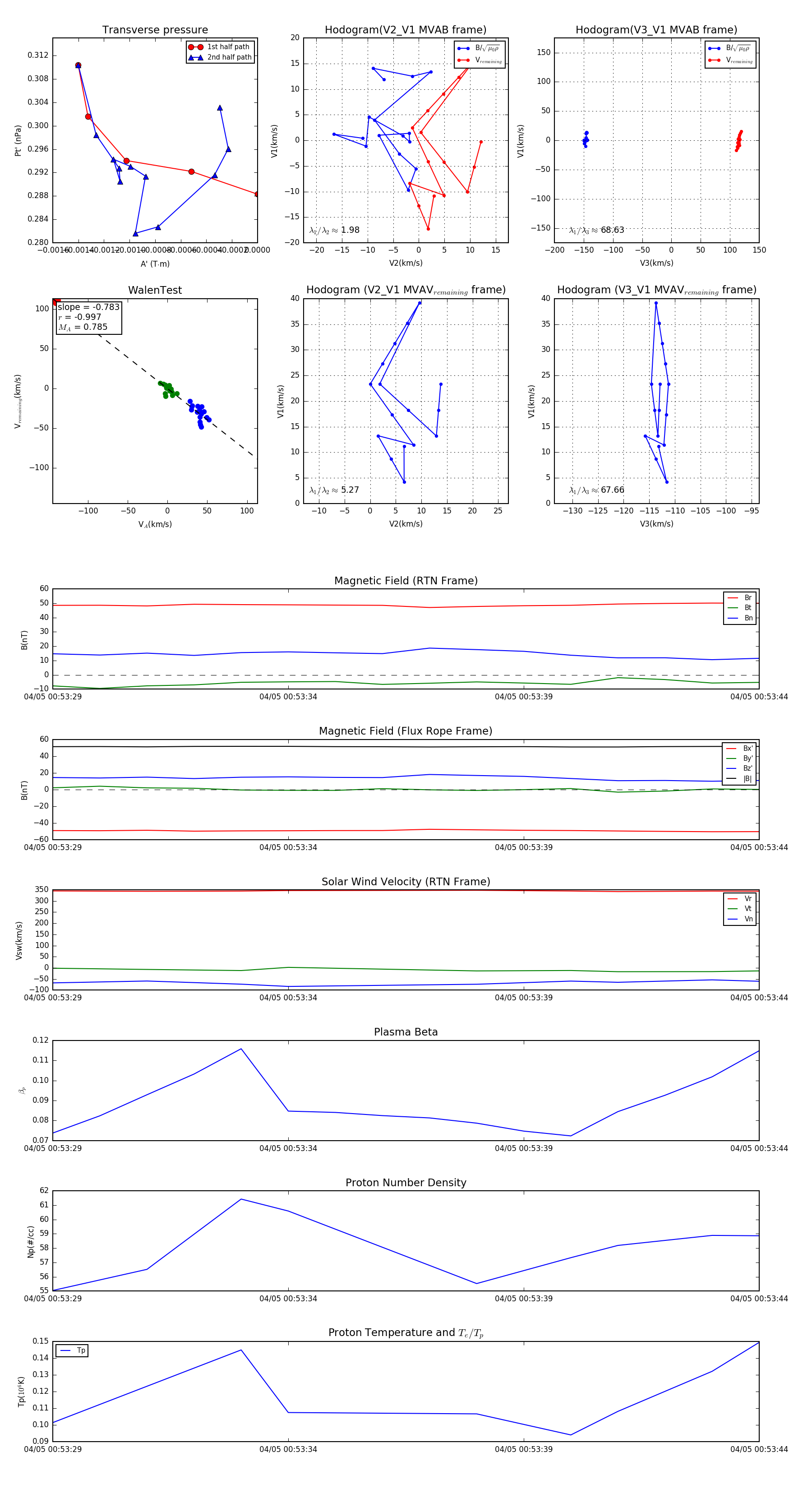
Flux Rope Event 2024-04-05 00:53:29 ~ 2024-04-05 00:53:44 (16 seconds)


plot