HOME   LIST
‹–   –›

Flux Rope in 2024

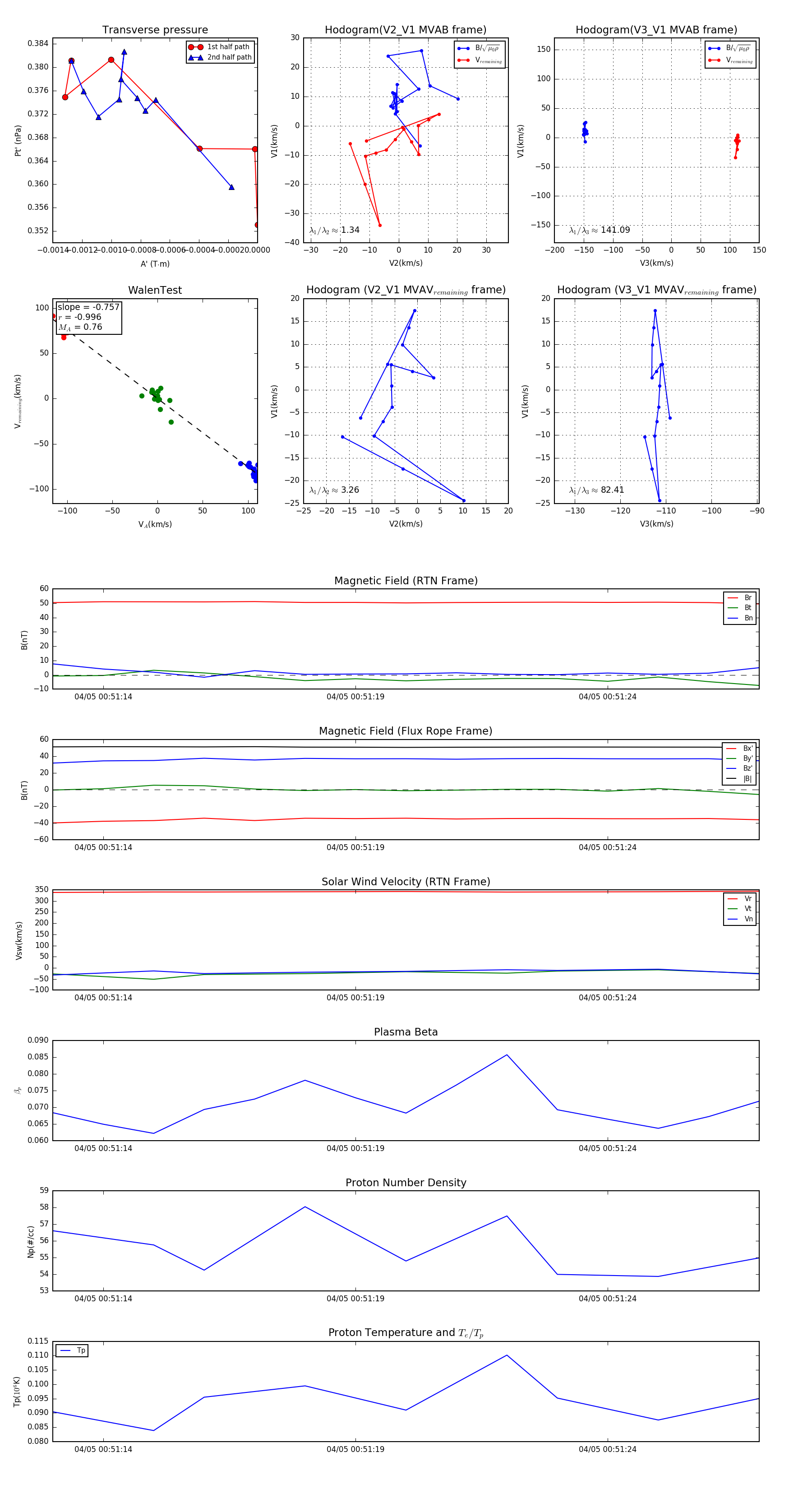
Flux Rope Event 2024-04-05 00:51:13 ~ 2024-04-05 00:51:27 (15 seconds)


plot