HOME   LIST
‹–   –›

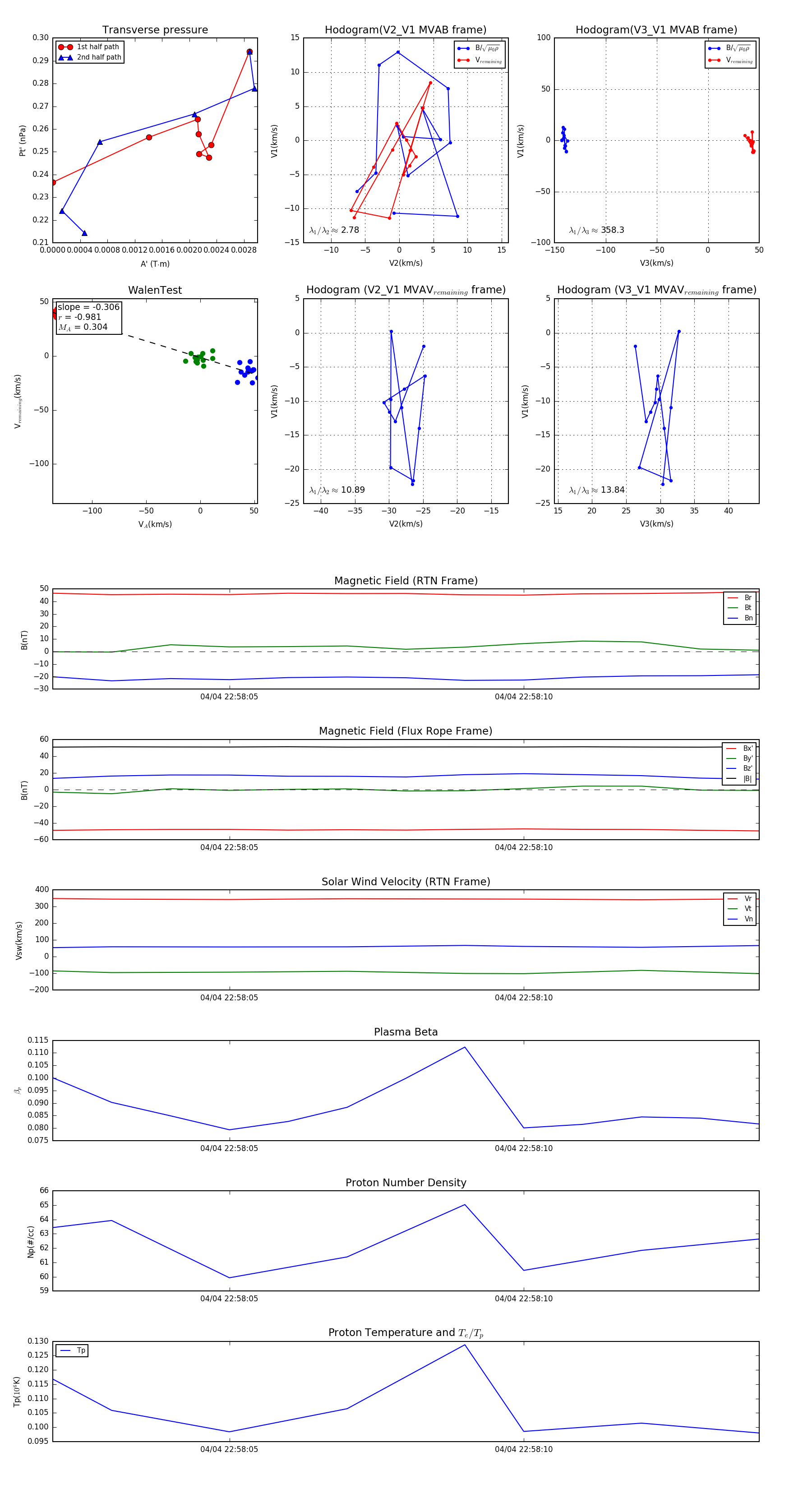
Flux Rope in 2024

Flux Rope Event 2024-04-04 22:58:02 ~ 2024-04-04 22:58:14 (13 seconds)


plot