HOME   LIST
‹–   –›

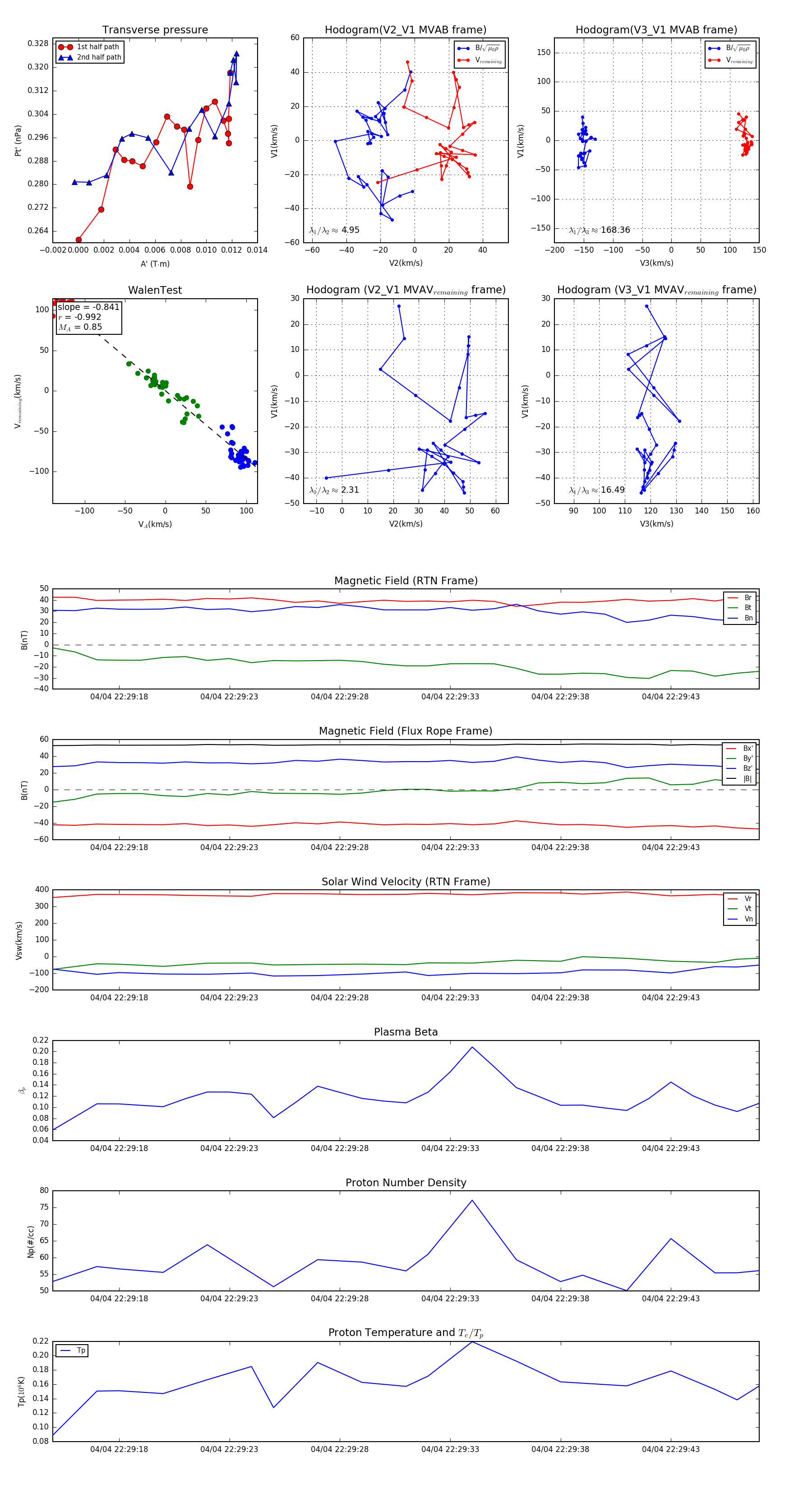
Flux Rope in 2024

Flux Rope Event 2024-04-04 22:29:15 ~ 2024-04-04 22:29:47 (33 seconds)


plot