HOME   LIST
‹–   –›

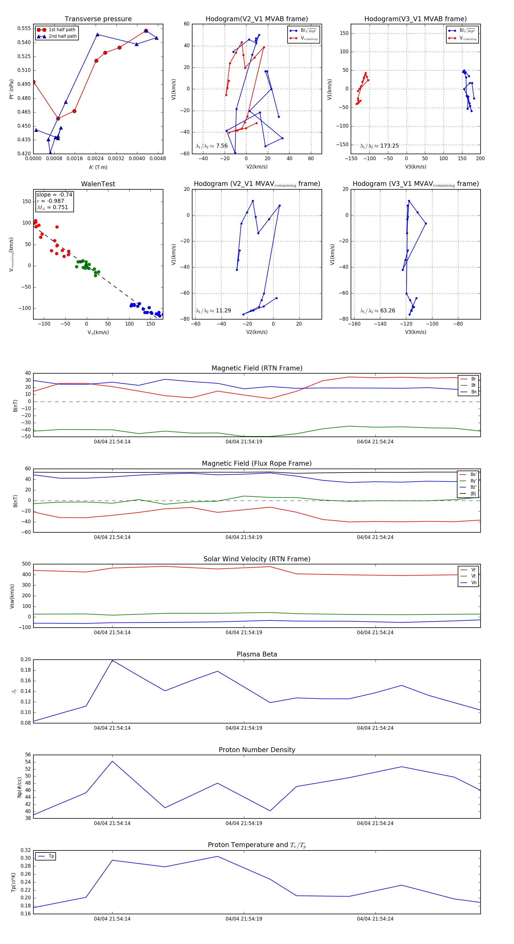
Flux Rope in 2024

Flux Rope Event 2024-04-04 21:54:11 ~ 2024-04-04 21:54:28 (18 seconds)


plot