HOME   LIST
‹–   –›

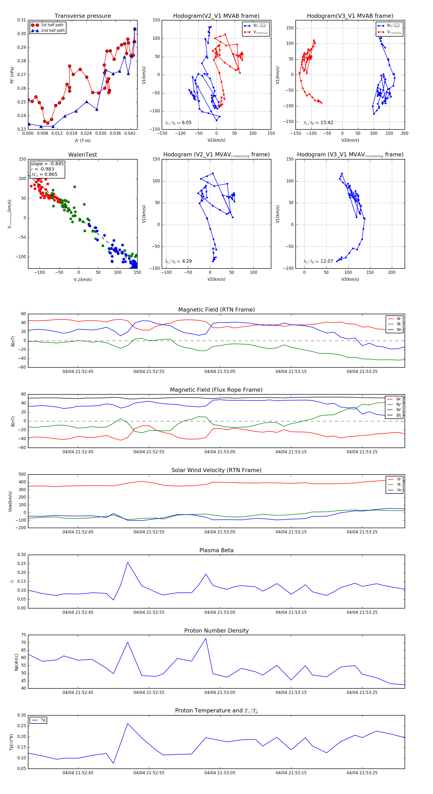
Flux Rope in 2024

Flux Rope Event 2024-04-04 21:52:38 ~ 2024-04-04 21:53:31 (54 seconds)


plot