HOME   LIST
‹–   –›

Flux Rope in 2024

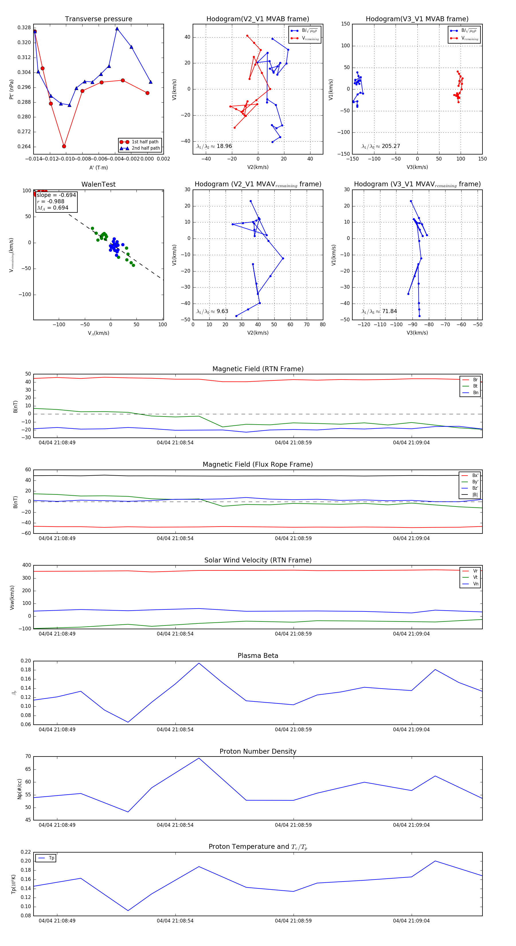
Flux Rope Event 2024-04-04 21:08:48 ~ 2024-04-04 21:09:07 (20 seconds)


plot