HOME   LIST
‹–   –›

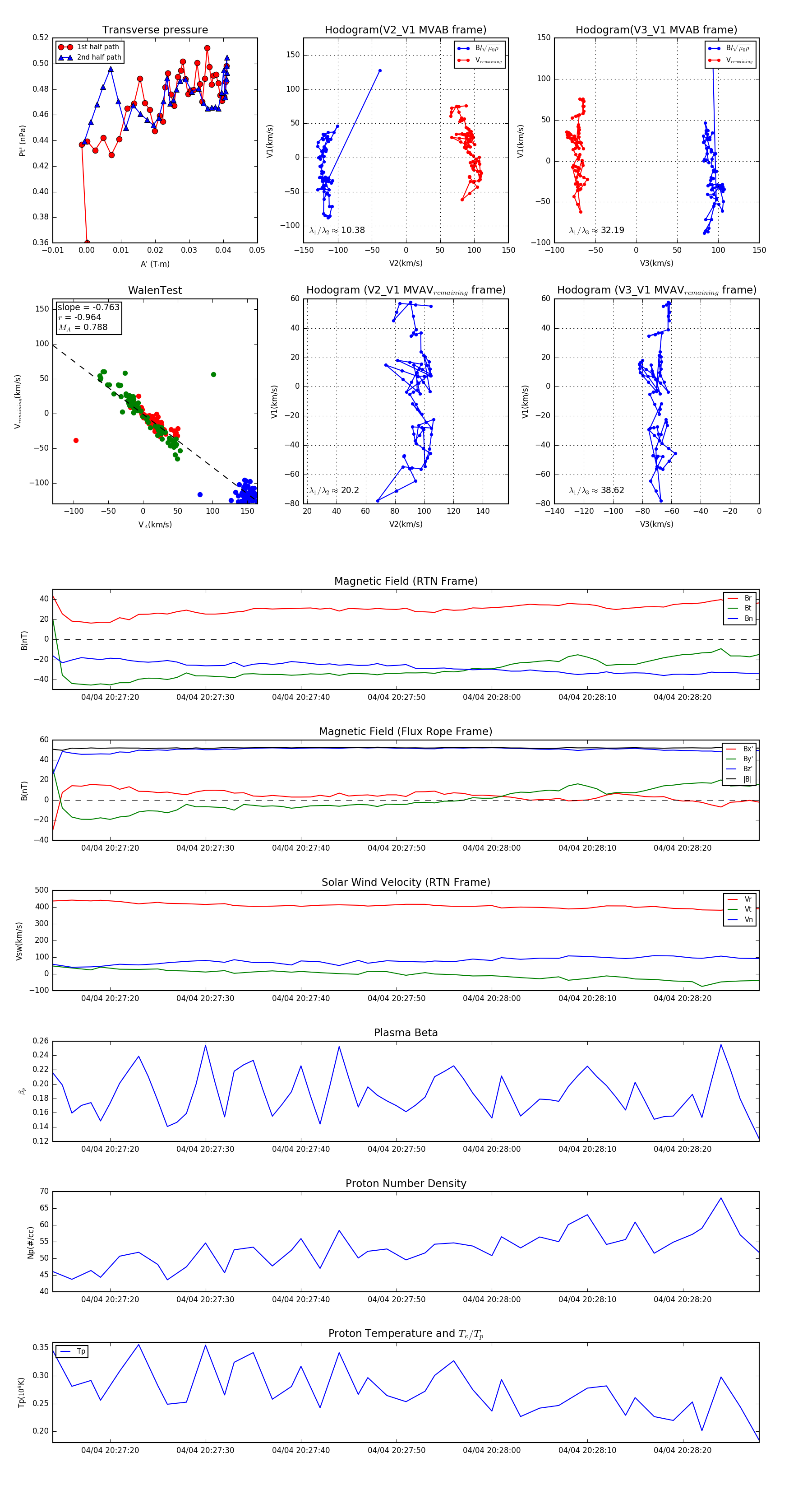
Flux Rope in 2024

Flux Rope Event 2024-04-04 20:27:14 ~ 2024-04-04 20:28:28 (75 seconds)


plot