HOME   LIST
‹–   –›

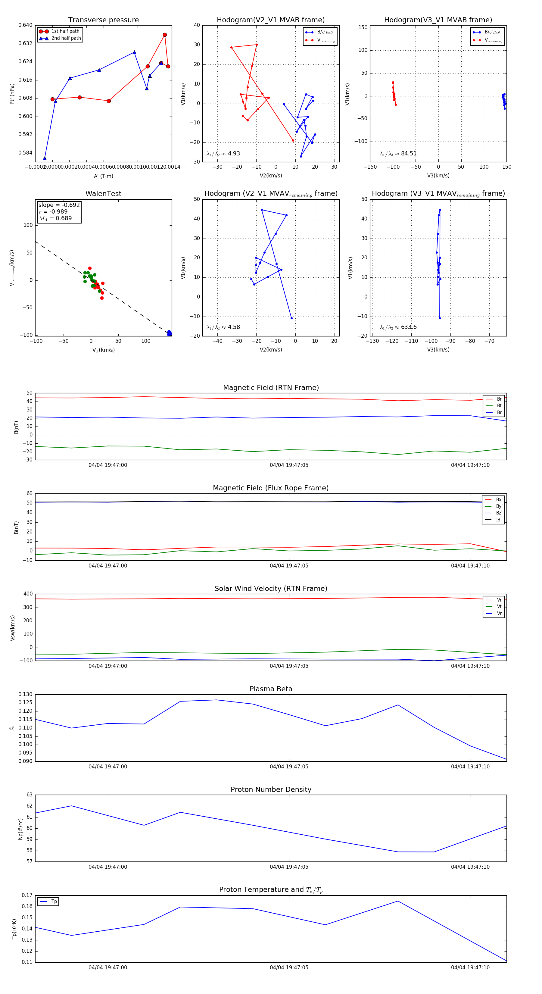
Flux Rope in 2024

Flux Rope Event 2024-04-04 19:46:58 ~ 2024-04-04 19:47:11 (14 seconds)


plot