HOME   LIST
‹–   –›

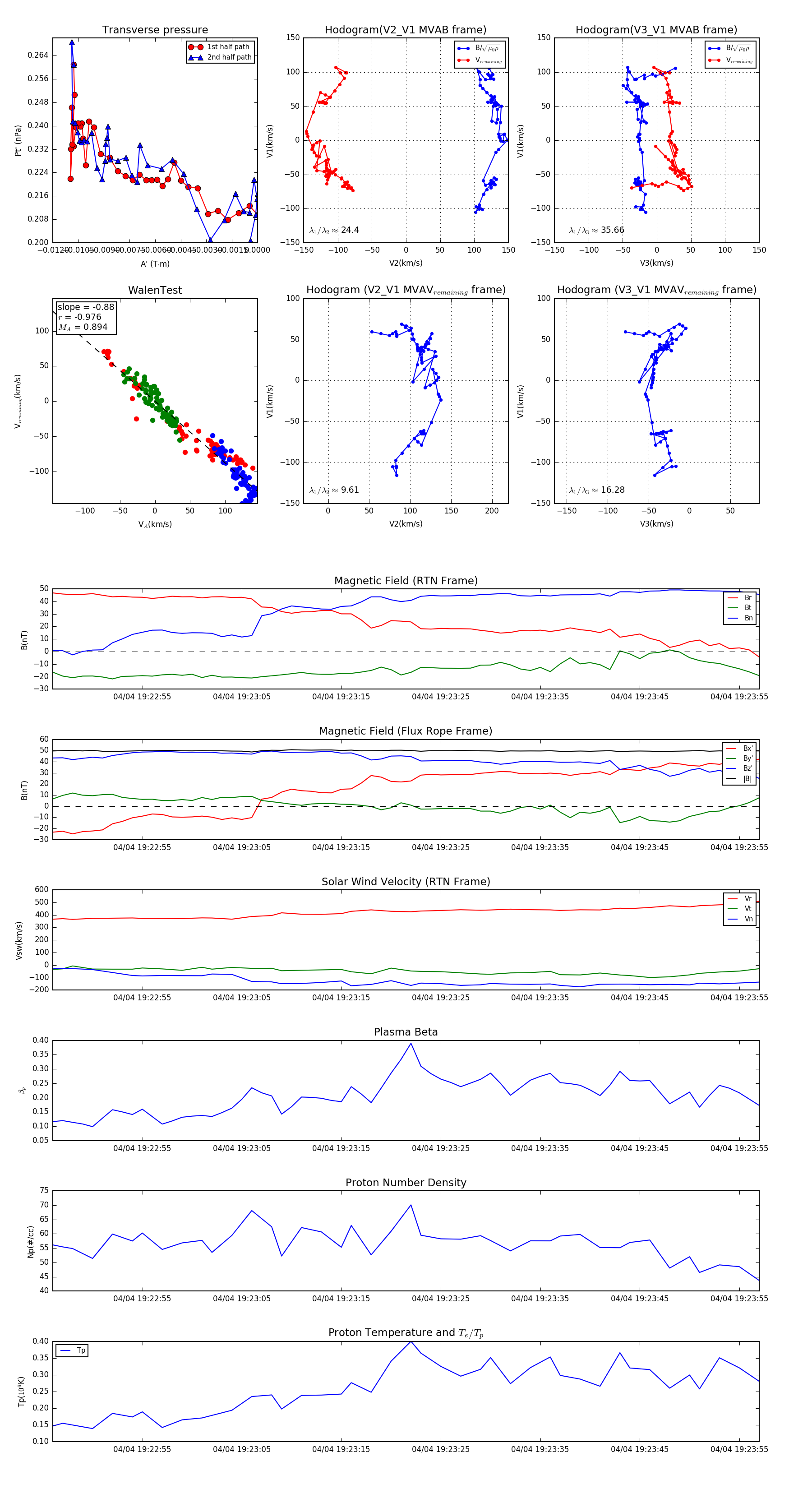
Flux Rope in 2024

Flux Rope Event 2024-04-04 19:22:46 ~ 2024-04-04 19:23:57 (72 seconds)


plot