HOME   LIST
‹–   –›

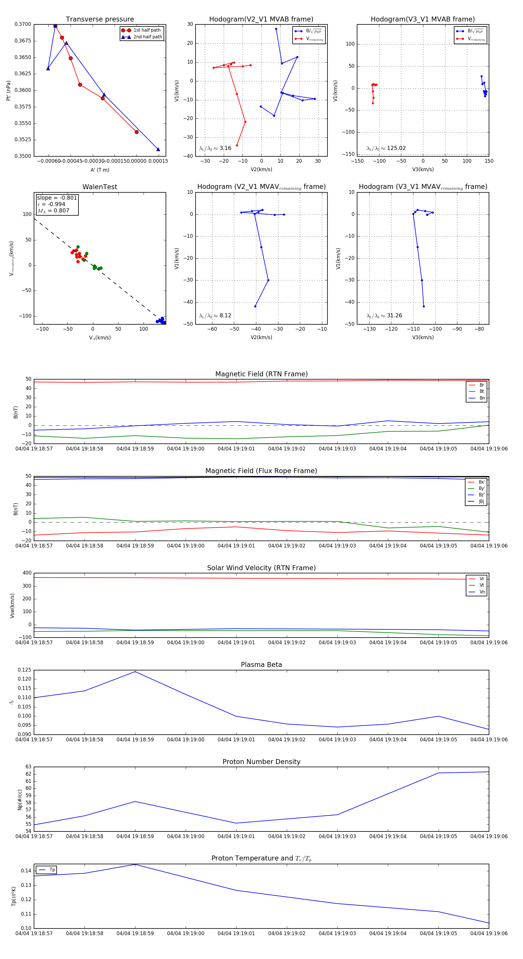
Flux Rope in 2024

Flux Rope Event 2024-04-04 19:18:57 ~ 2024-04-04 19:19:06 (10 seconds)


plot