HOME   LIST
‹–   –›

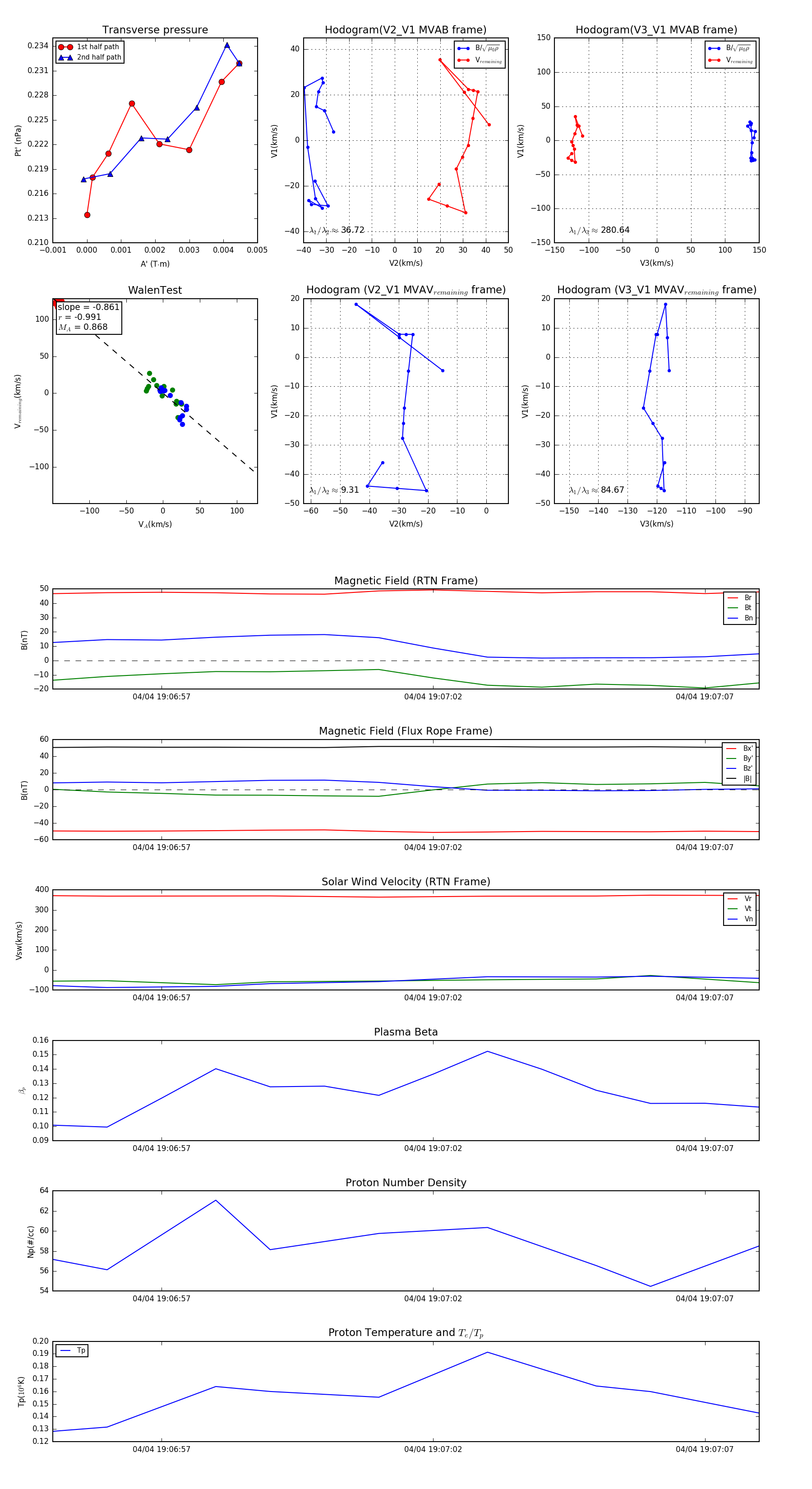
Flux Rope in 2024

Flux Rope Event 2024-04-04 19:06:55 ~ 2024-04-04 19:07:08 (14 seconds)


plot