HOME   LIST
‹–   –›

Flux Rope in 2024

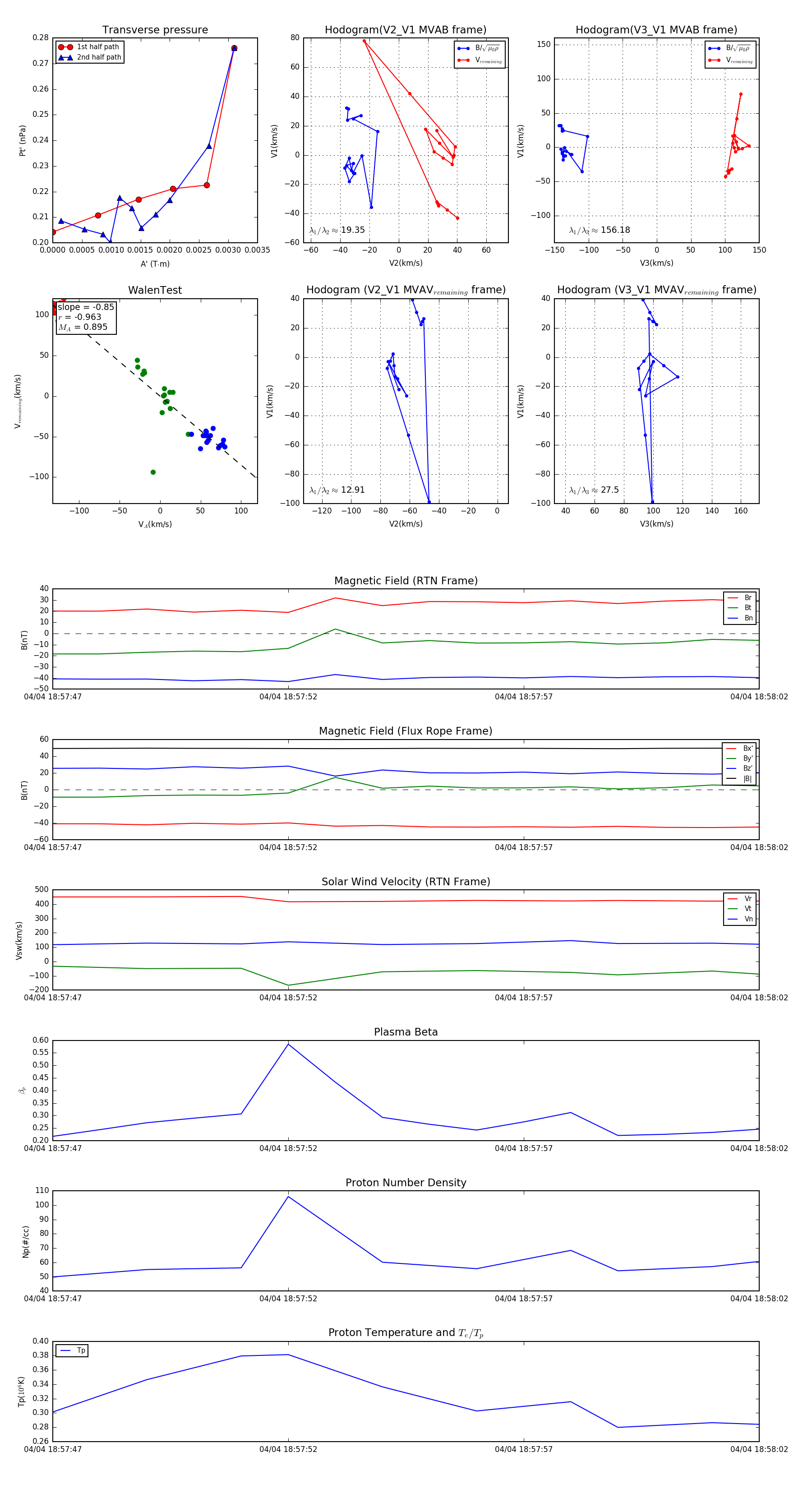
Flux Rope Event 2024-04-04 18:57:47 ~ 2024-04-04 18:58:02 (16 seconds)


plot