HOME   LIST
‹–   –›

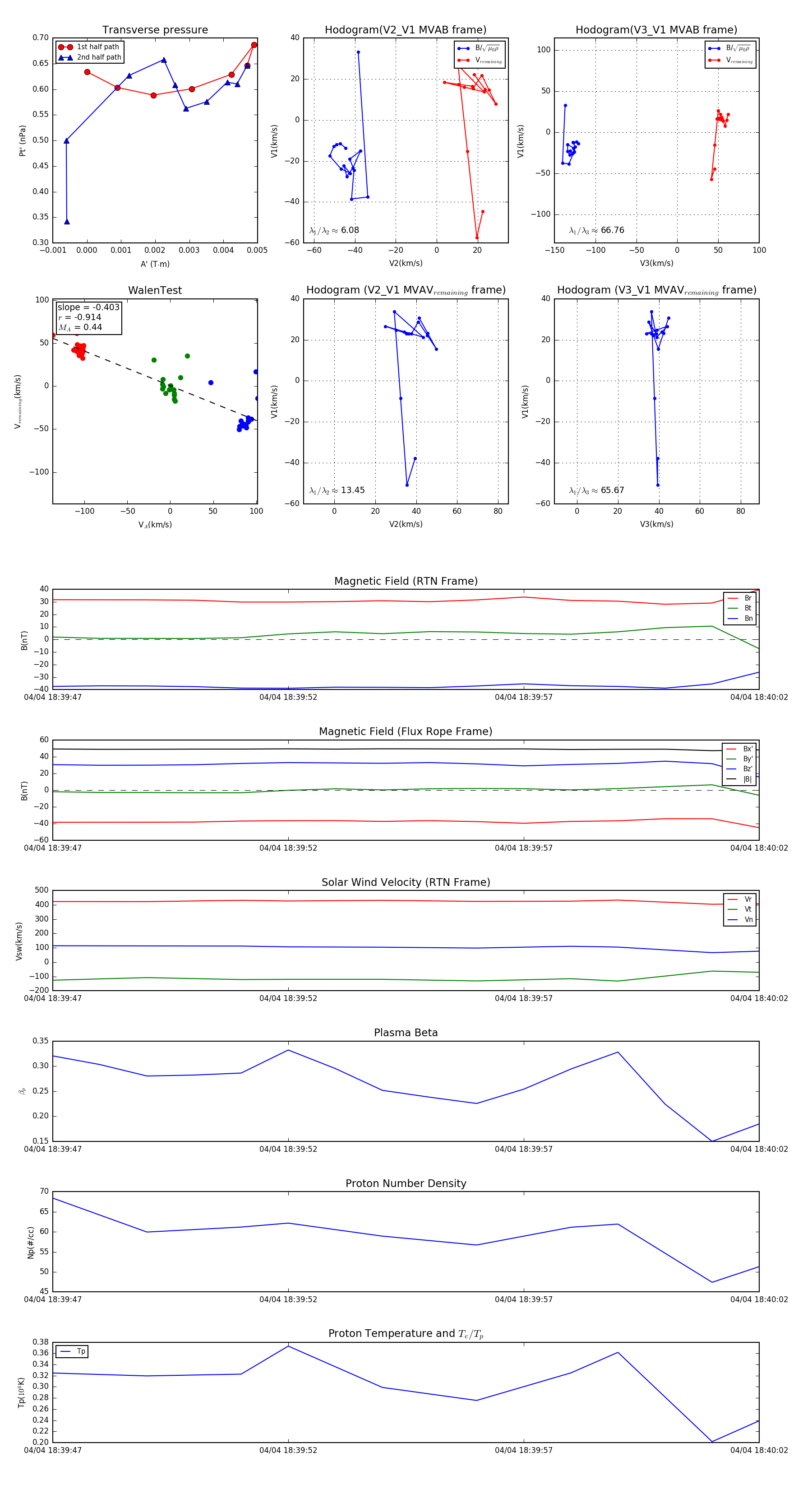
Flux Rope in 2024

Flux Rope Event 2024-04-04 18:39:47 ~ 2024-04-04 18:40:02 (16 seconds)


plot