HOME   LIST
‹–   –›

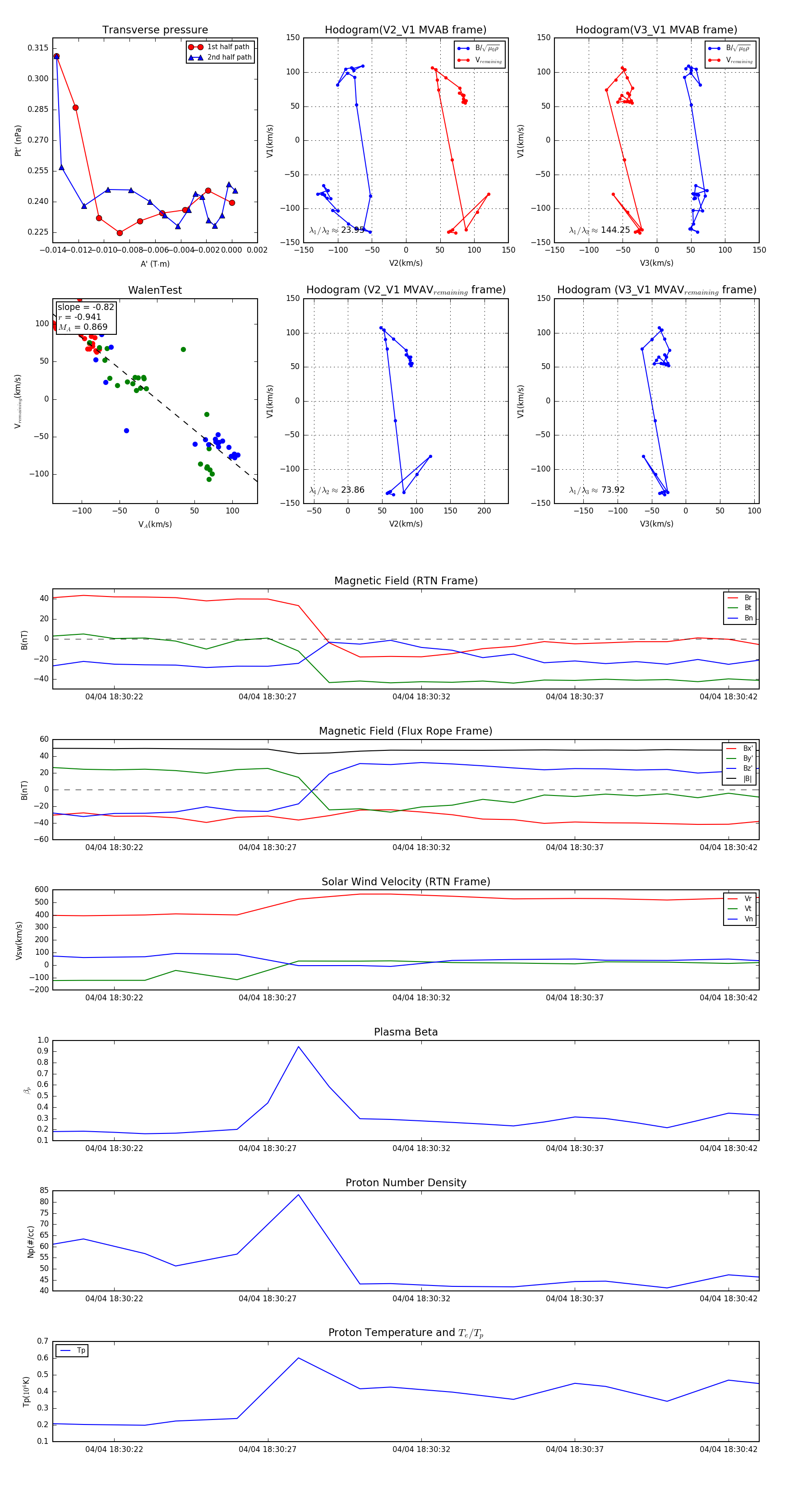
Flux Rope in 2024

Flux Rope Event 2024-04-04 18:30:20 ~ 2024-04-04 18:30:43 (24 seconds)


plot