HOME   LIST
‹–   –›

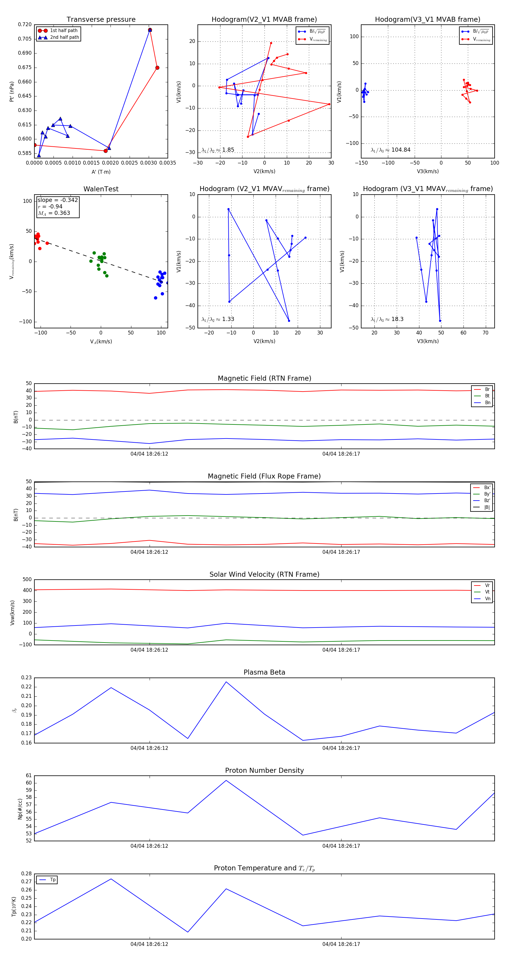
Flux Rope in 2024

Flux Rope Event 2024-04-04 18:26:09 ~ 2024-04-04 18:26:21 (13 seconds)


plot