HOME   LIST
‹–   –›

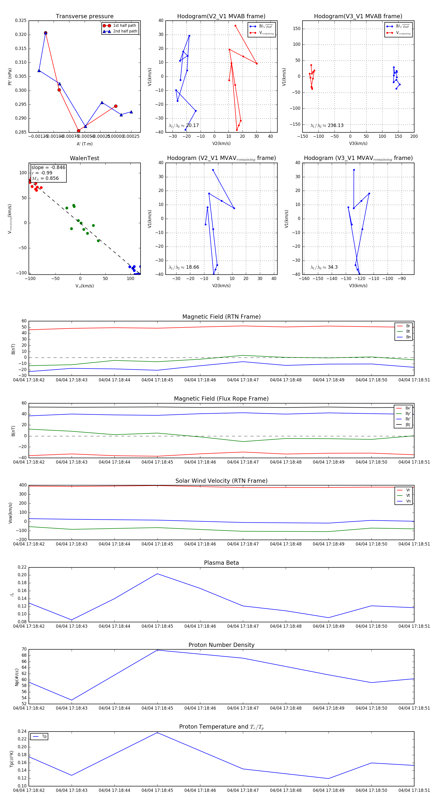
Flux Rope in 2024

Flux Rope Event 2024-04-04 17:18:42 ~ 2024-04-04 17:18:51 (10 seconds)


plot