HOME   LIST
‹–   –›

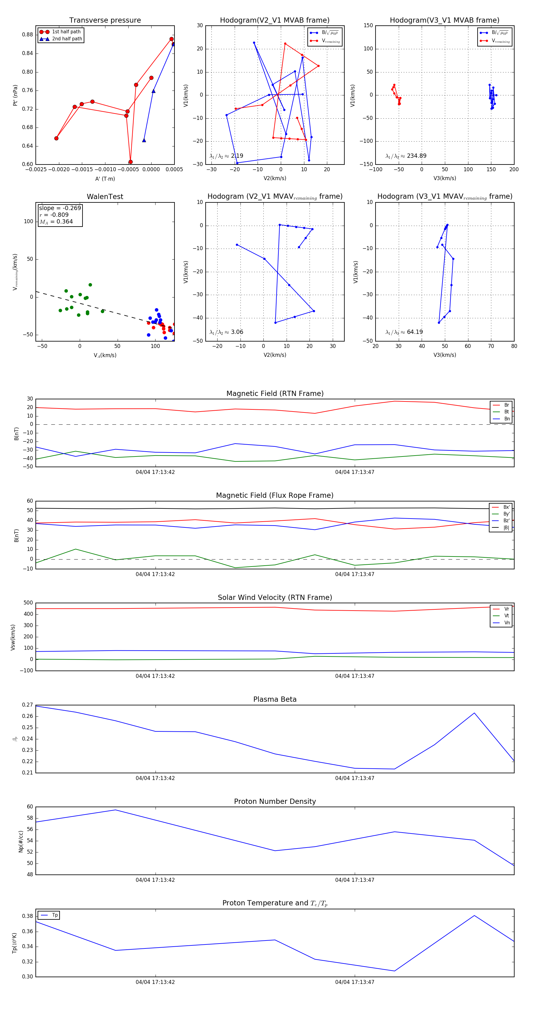
Flux Rope in 2024

Flux Rope Event 2024-04-04 17:13:39 ~ 2024-04-04 17:13:51 (13 seconds)


plot