HOME   LIST
‹–   –›

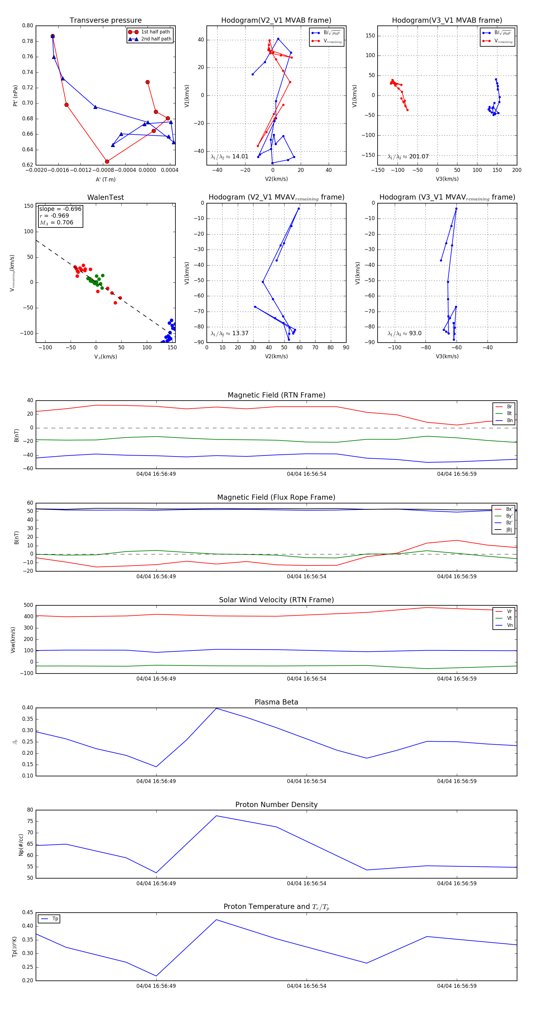
Flux Rope in 2024

Flux Rope Event 2024-04-04 16:56:45 ~ 2024-04-04 16:57:01 (17 seconds)


plot