HOME   LIST
‹–   –›

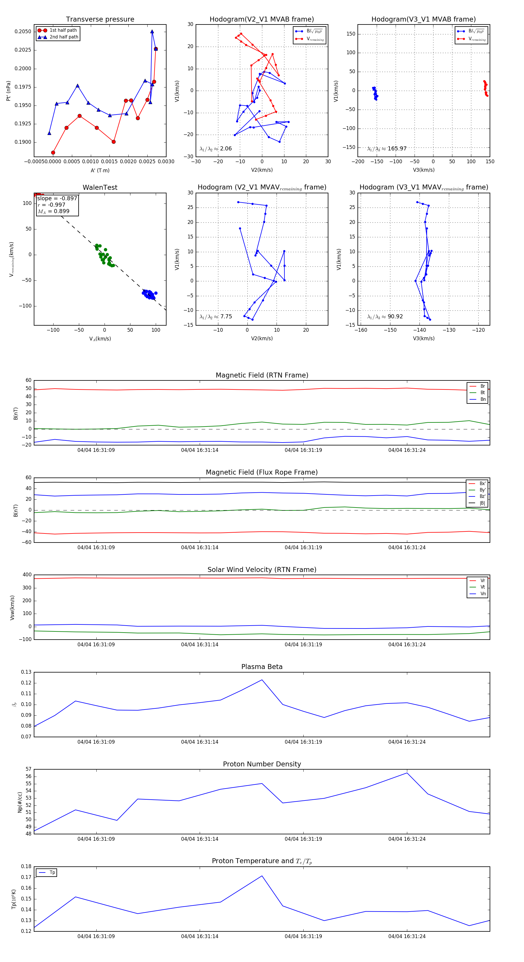
Flux Rope in 2024

Flux Rope Event 2024-04-04 16:31:06 ~ 2024-04-04 16:31:28 (23 seconds)


plot