HOME   LIST
‹–   –›

Flux Rope in 2024

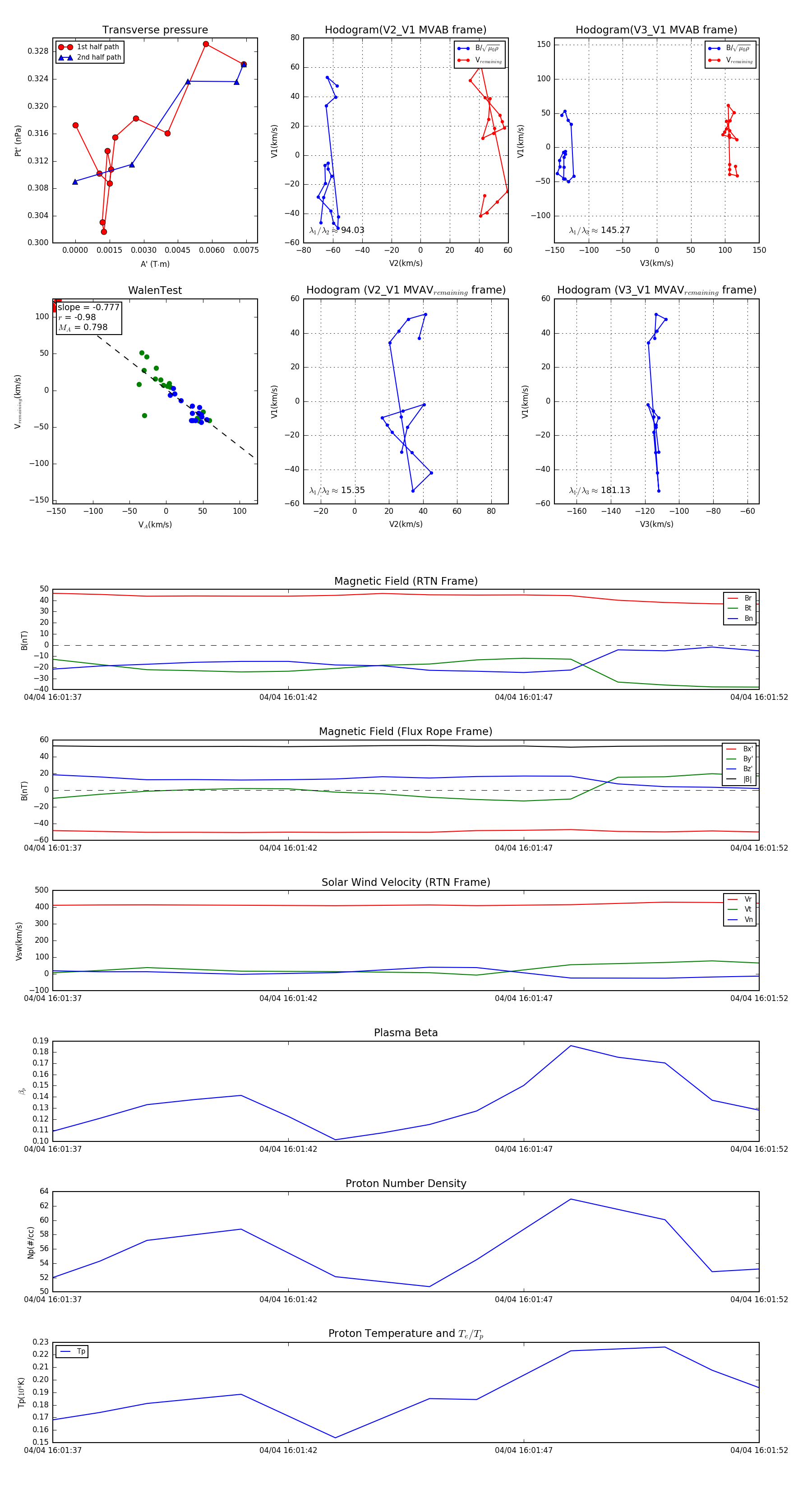
Flux Rope Event 2024-04-04 16:01:37 ~ 2024-04-04 16:01:52 (16 seconds)


plot