HOME   LIST
‹–   –›

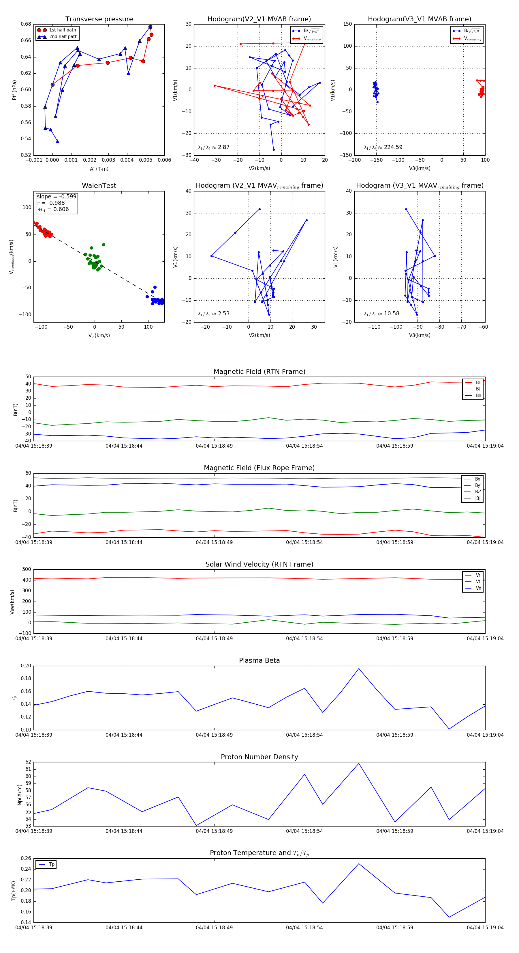
Flux Rope in 2024

Flux Rope Event 2024-04-04 15:18:39 ~ 2024-04-04 15:19:04 (26 seconds)


plot