HOME   LIST
‹–   –›

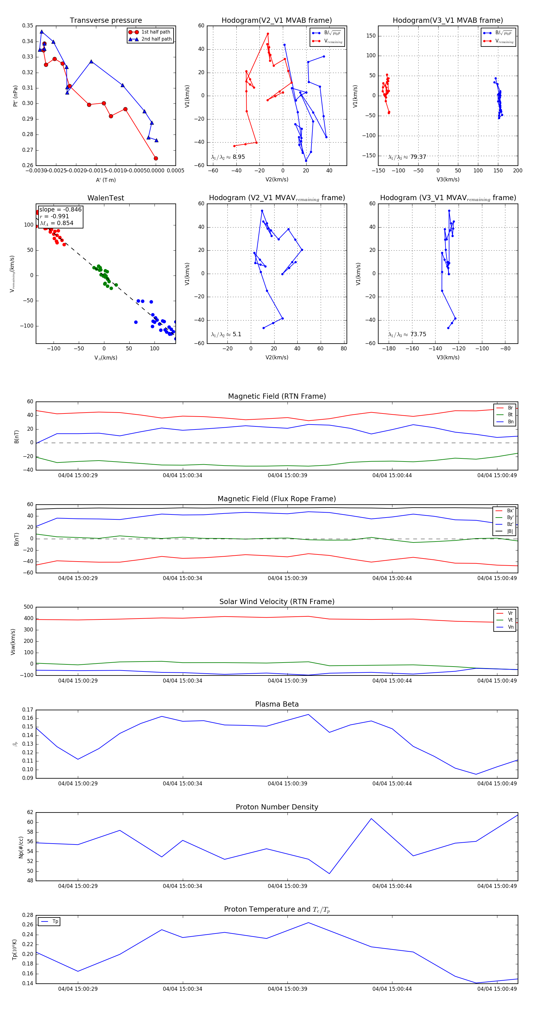
Flux Rope in 2024

Flux Rope Event 2024-04-04 15:00:27 ~ 2024-04-04 15:00:50 (24 seconds)


plot