HOME   LIST
‹–   –›

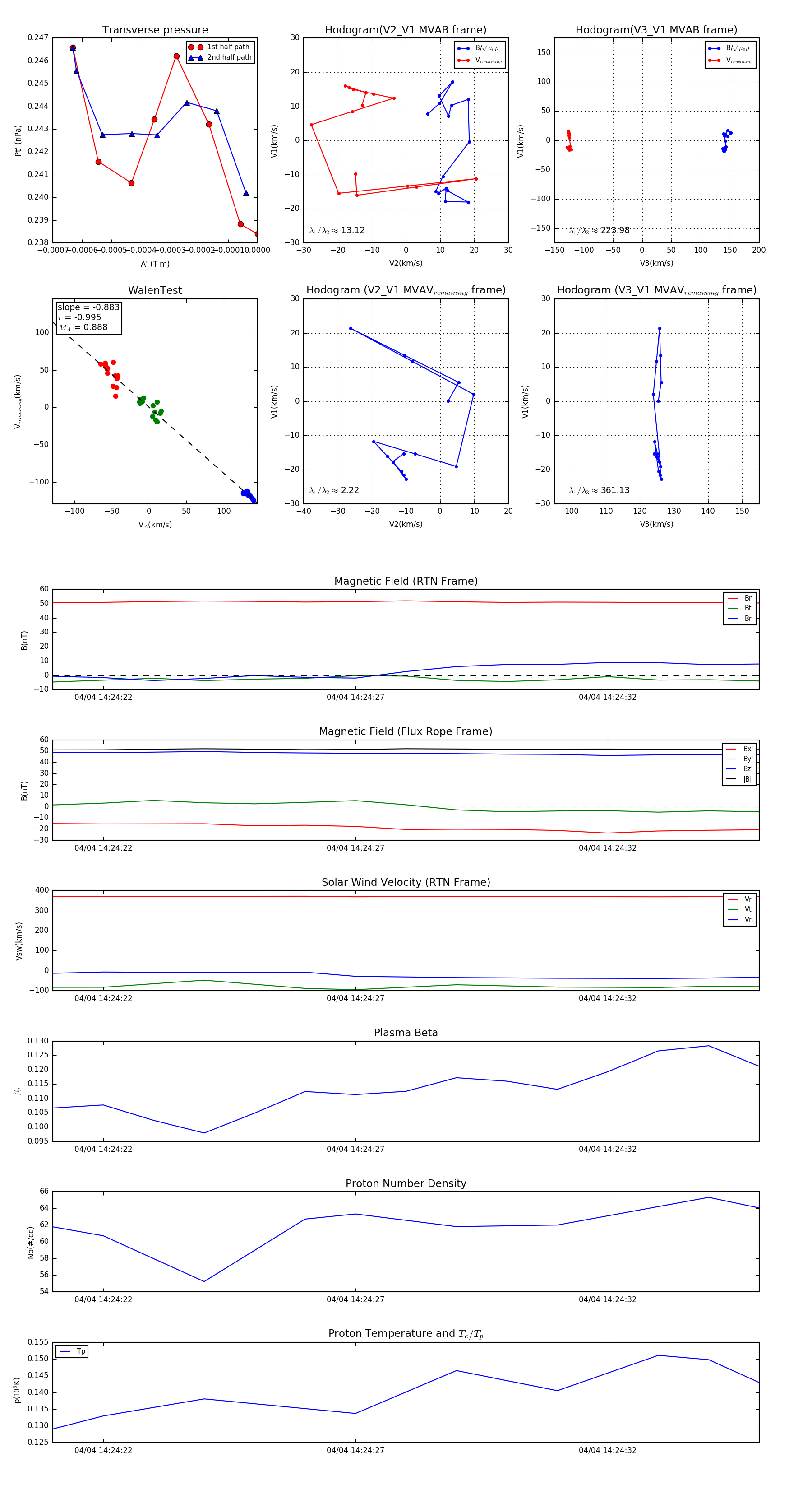
Flux Rope in 2024

Flux Rope Event 2024-04-04 14:24:21 ~ 2024-04-04 14:24:35 (15 seconds)


plot