HOME   LIST
‹–   –›

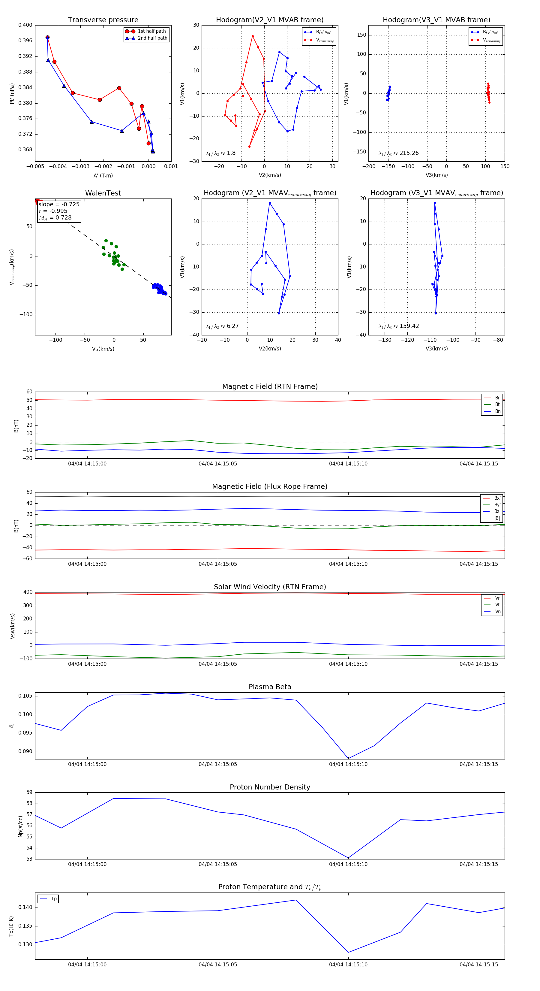
Flux Rope in 2024

Flux Rope Event 2024-04-04 14:14:58 ~ 2024-04-04 14:15:16 (19 seconds)


plot