HOME   LIST
‹–   –›

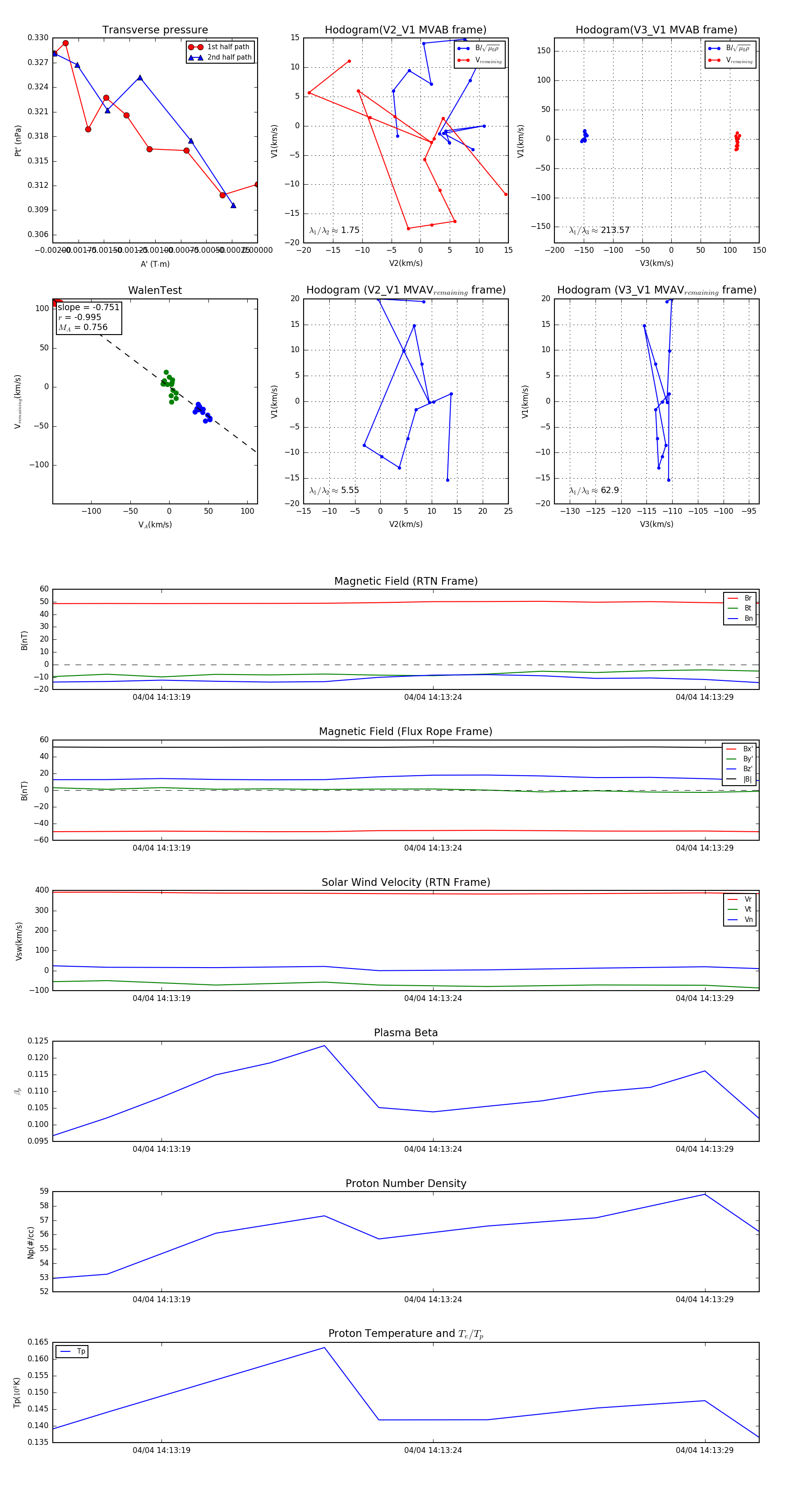
Flux Rope in 2024

Flux Rope Event 2024-04-04 14:13:17 ~ 2024-04-04 14:13:30 (14 seconds)


plot