HOME   LIST
‹–   –›

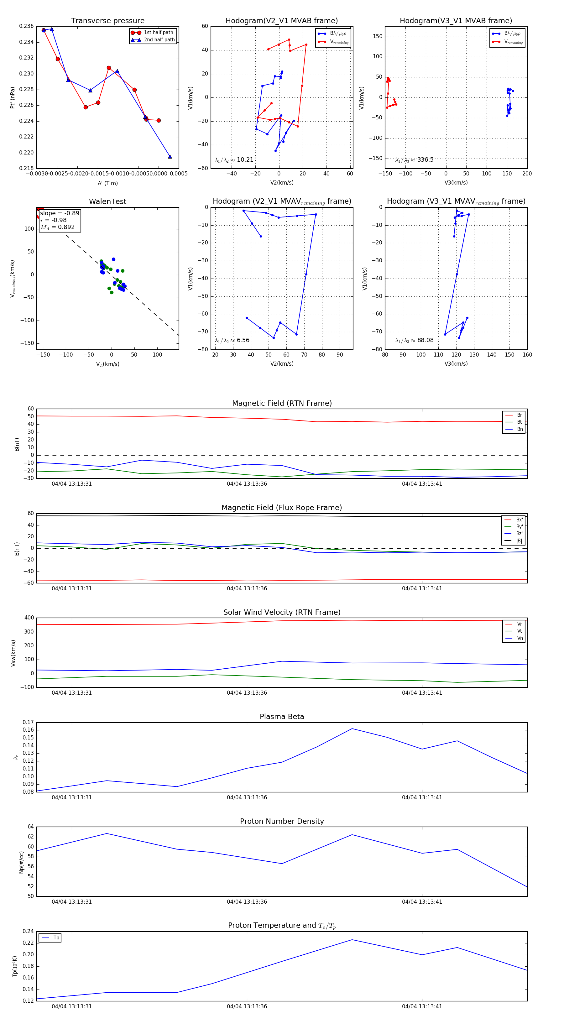
Flux Rope in 2024

Flux Rope Event 2024-04-04 13:13:30 ~ 2024-04-04 13:13:44 (15 seconds)


plot