HOME   LIST
‹–   –›

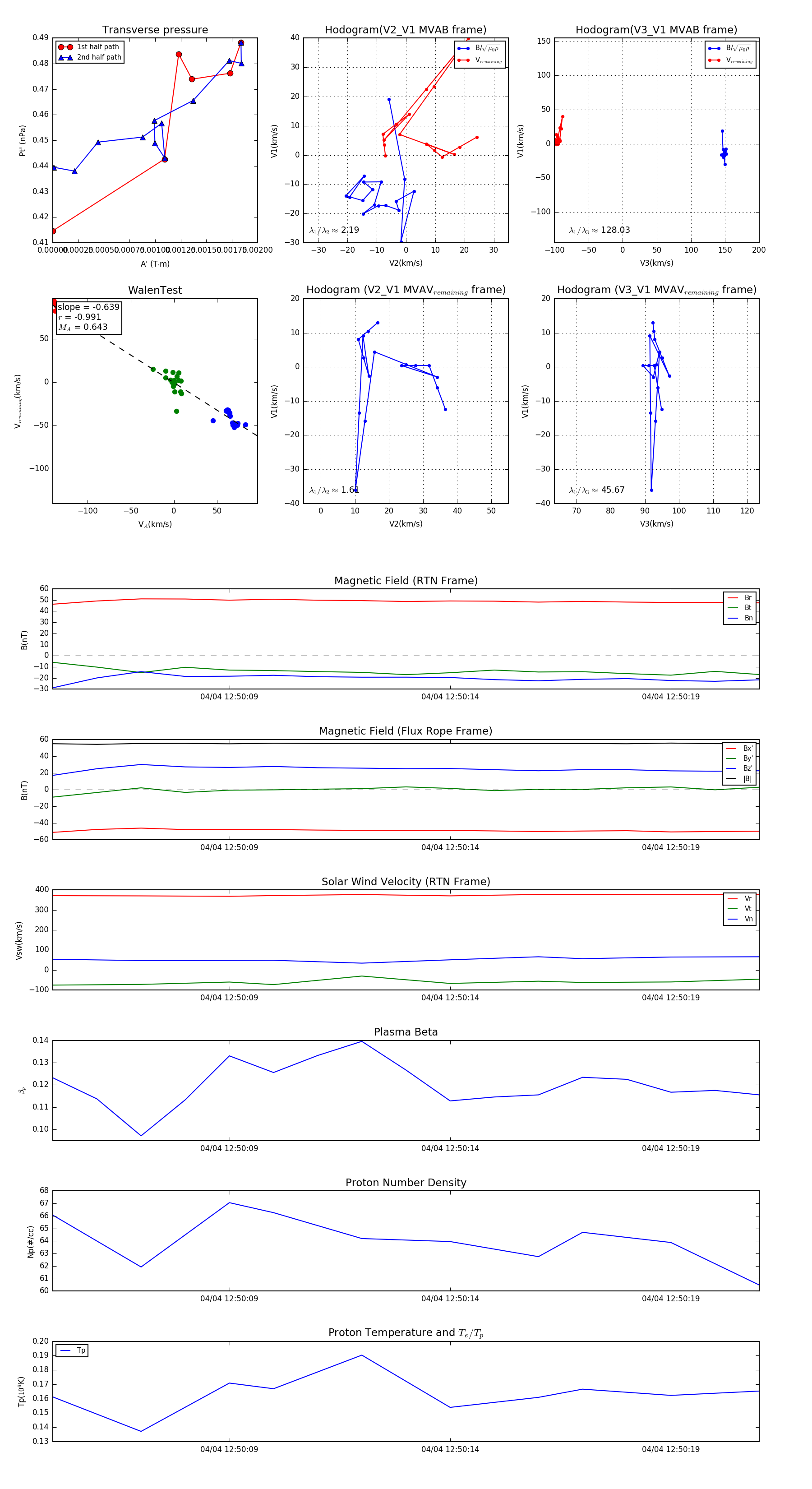
Flux Rope in 2024

Flux Rope Event 2024-04-04 12:50:05 ~ 2024-04-04 12:50:21 (17 seconds)


plot