HOME   LIST
‹–   –›

Flux Rope in 2024

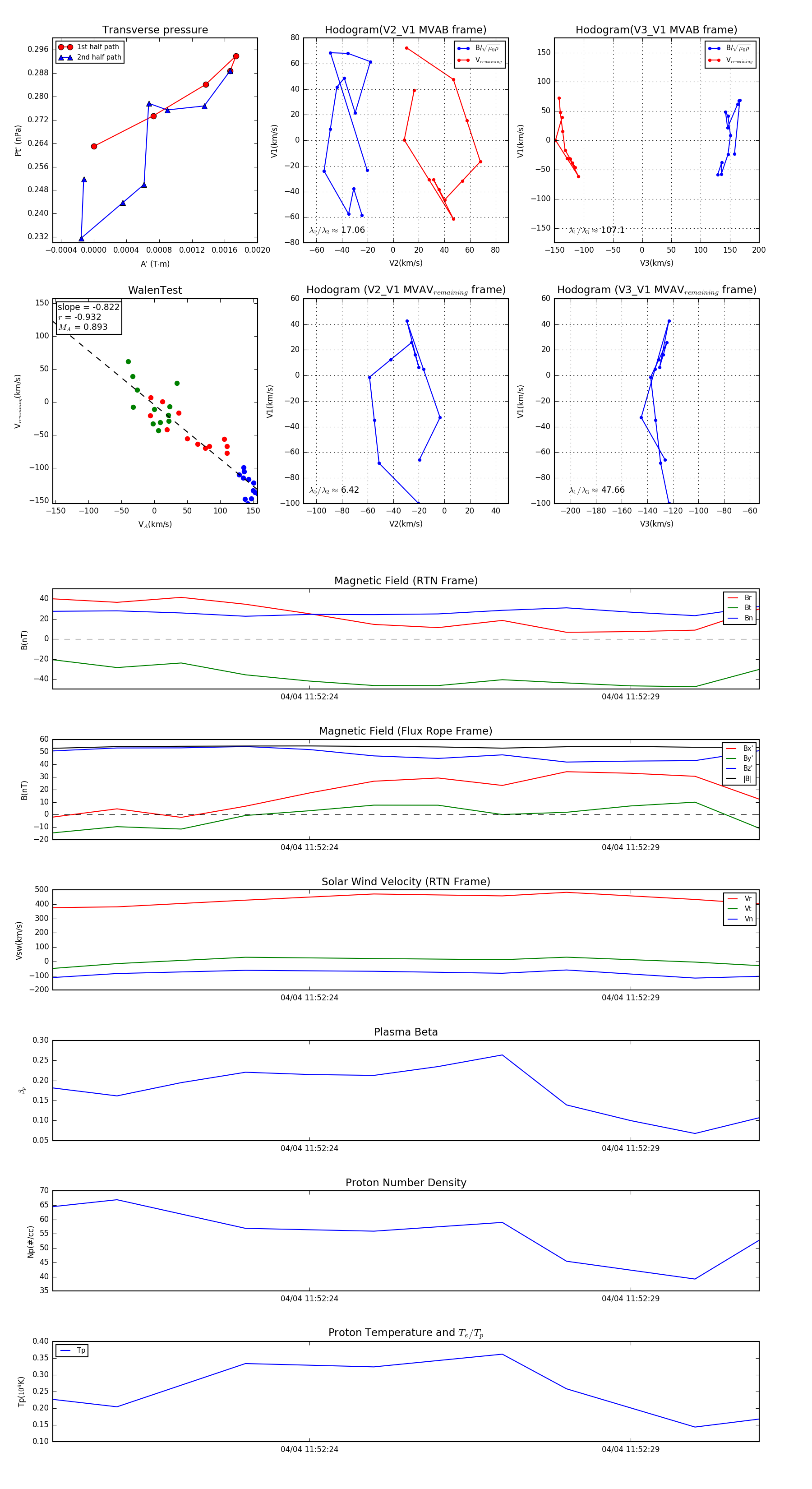
Flux Rope Event 2024-04-04 11:52:20 ~ 2024-04-04 11:52:31 (12 seconds)


plot