HOME   LIST
‹–   –›

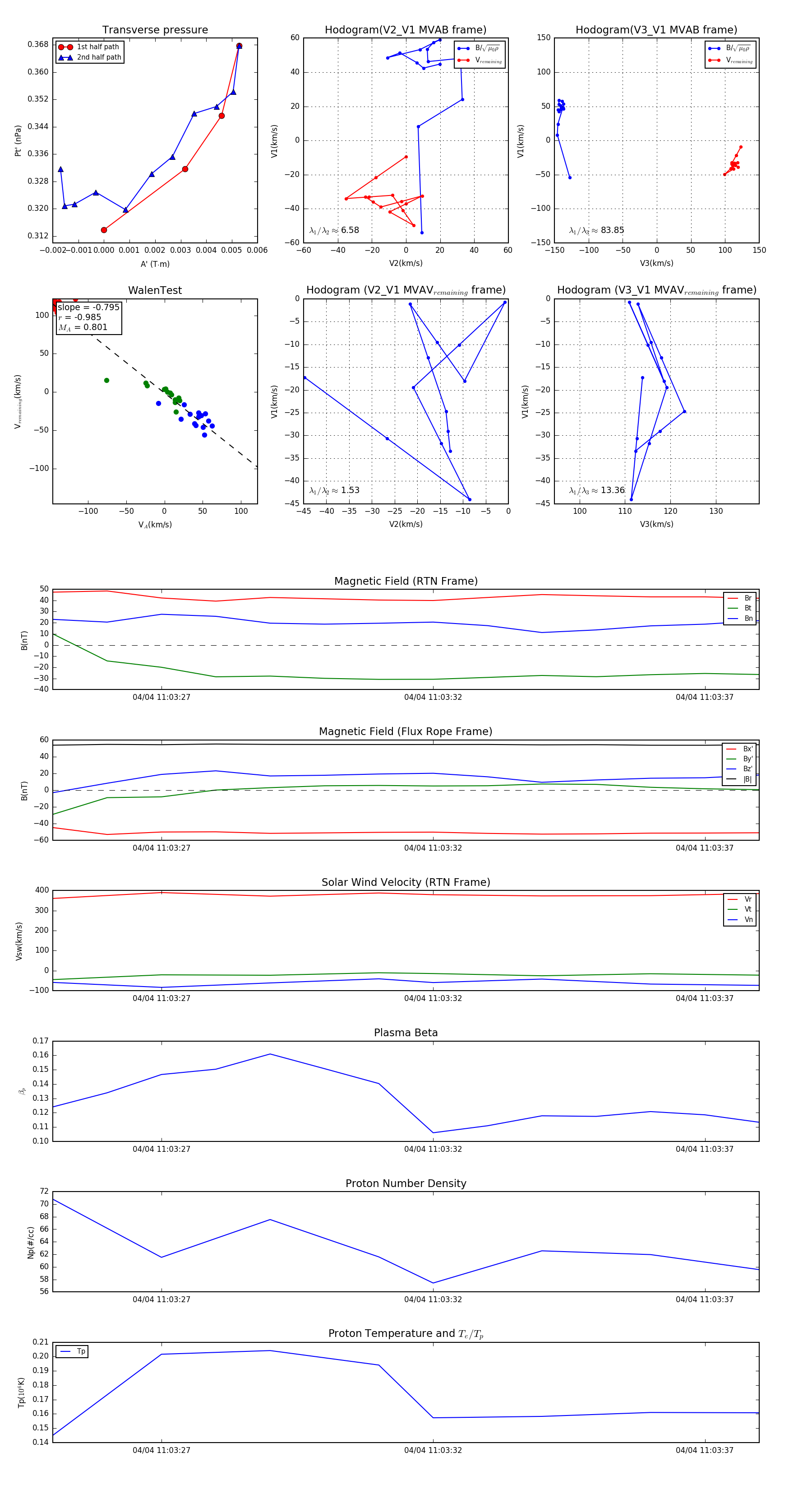
Flux Rope in 2024

Flux Rope Event 2024-04-04 11:03:25 ~ 2024-04-04 11:03:38 (14 seconds)


plot