HOME   LIST
‹–   –›

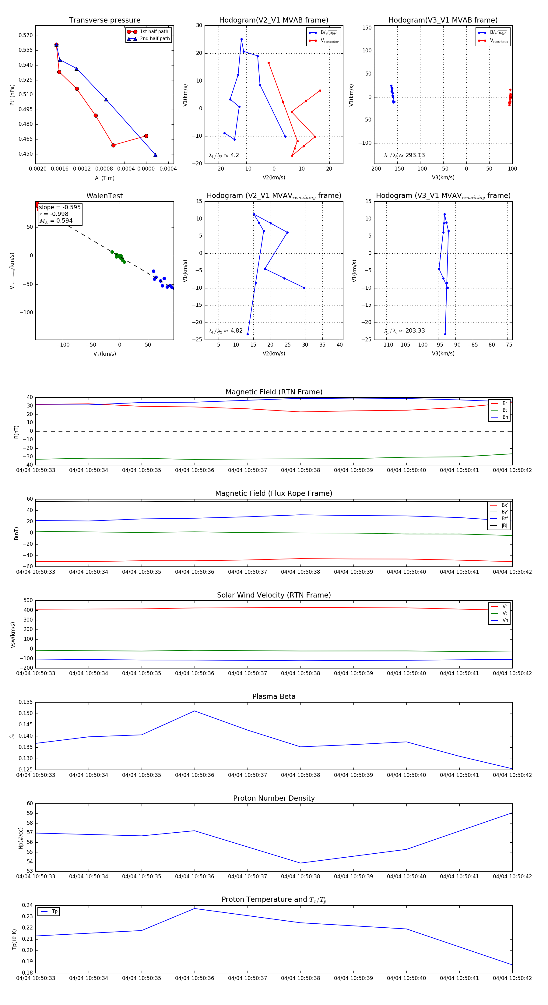
Flux Rope in 2024

Flux Rope Event 2024-04-04 10:50:33 ~ 2024-04-04 10:50:42 (10 seconds)


plot