HOME   LIST
‹–   –›

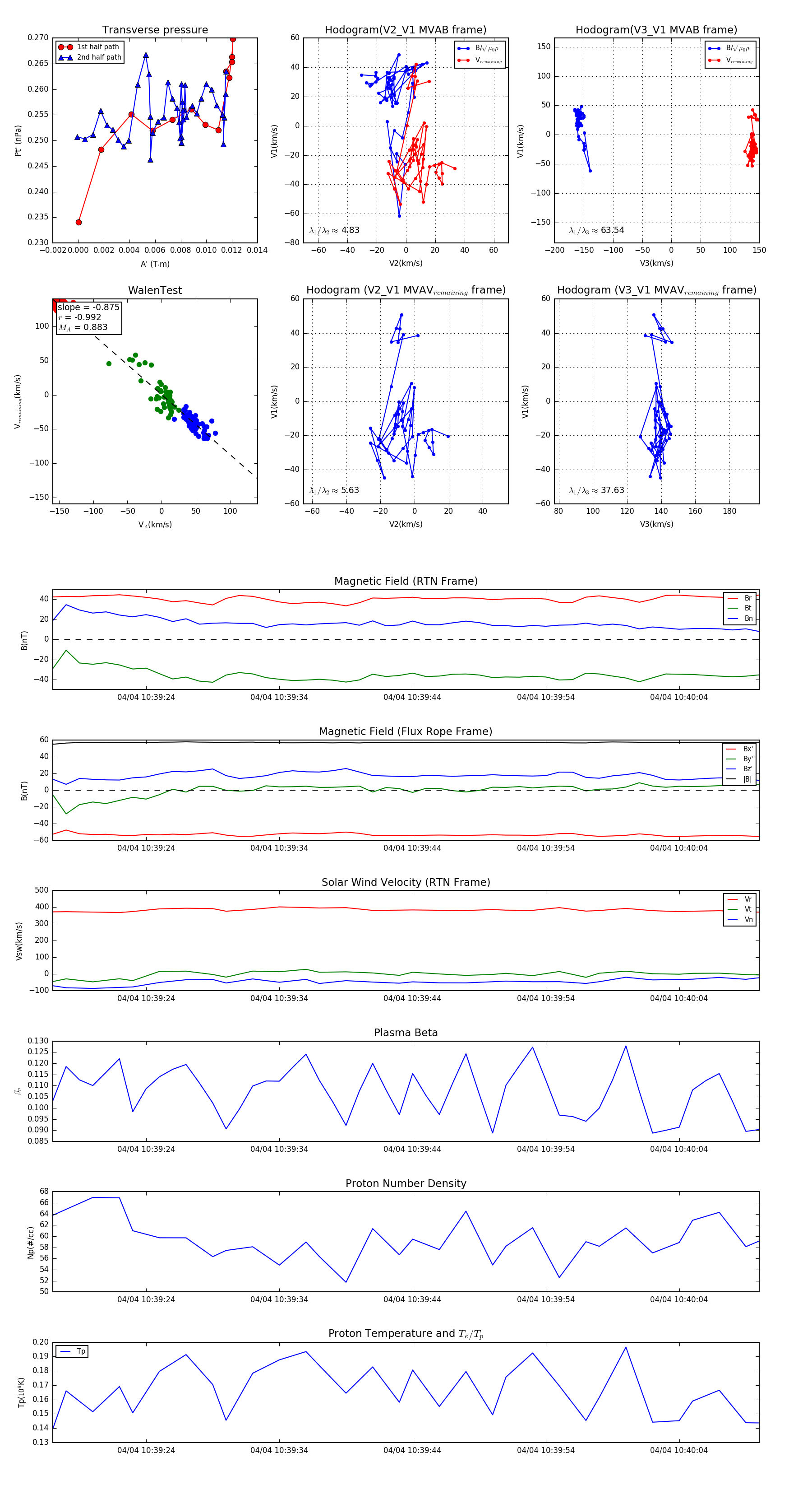
Flux Rope in 2024

Flux Rope Event 2024-04-04 10:39:17 ~ 2024-04-04 10:40:10 (54 seconds)


plot