HOME   LIST
‹–   –›

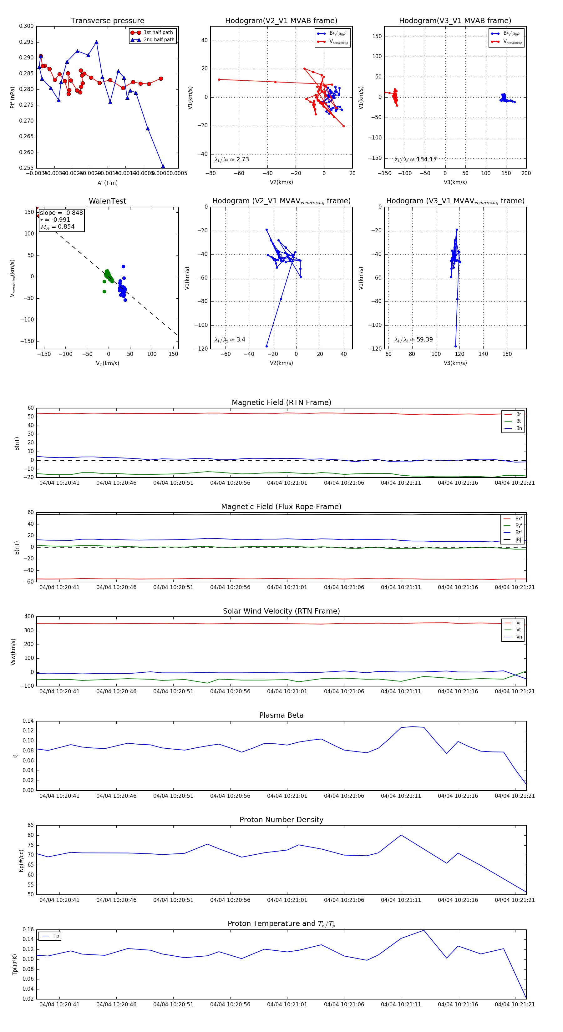
Flux Rope in 2024

Flux Rope Event 2024-04-04 10:20:39 ~ 2024-04-04 10:21:22 (44 seconds)


plot