HOME   LIST
‹–   –›

Flux Rope in 2024

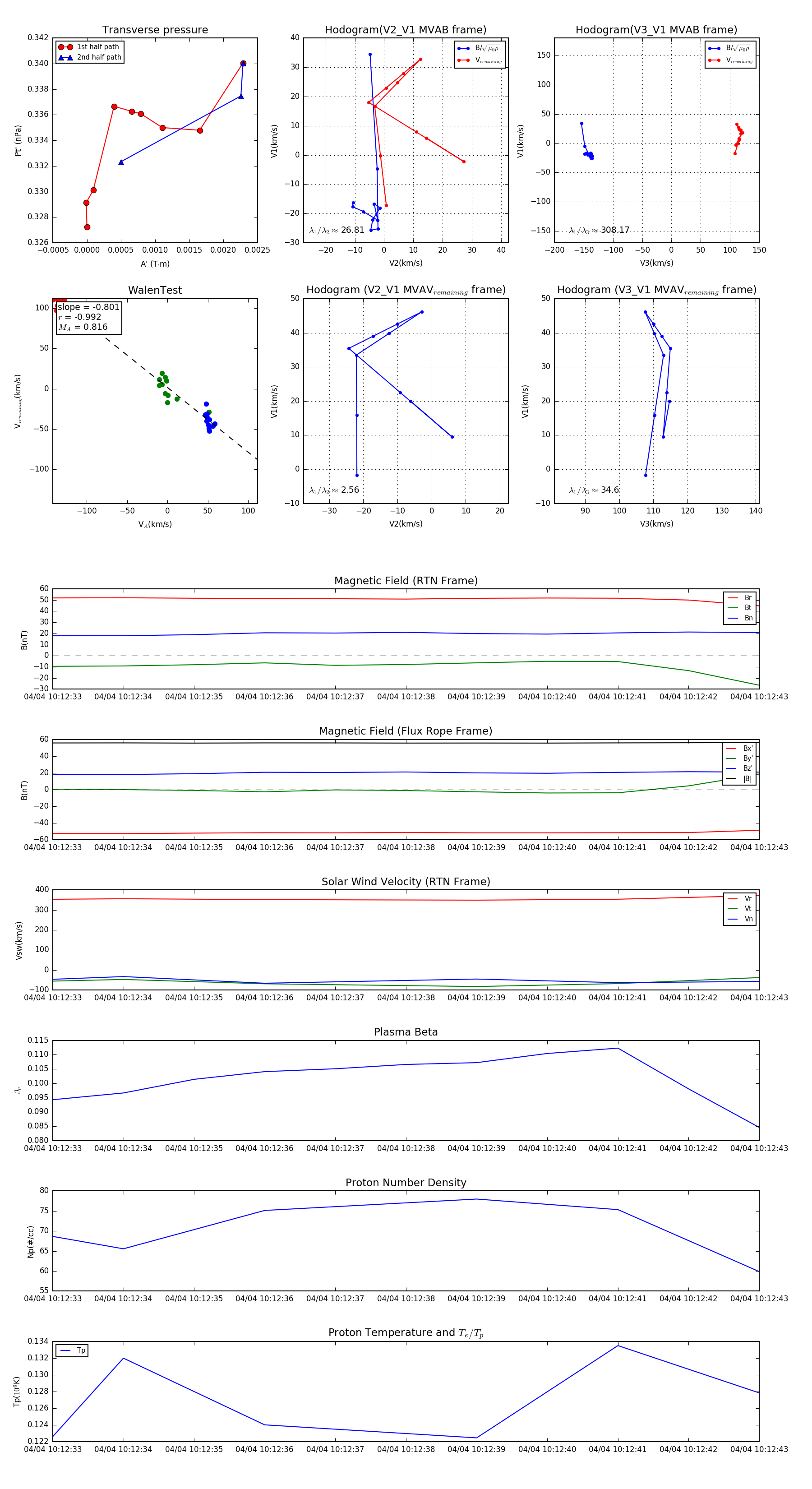
Flux Rope Event 2024-04-04 10:12:33 ~ 2024-04-04 10:12:43 (11 seconds)


plot