HOME   LIST
‹–   –›

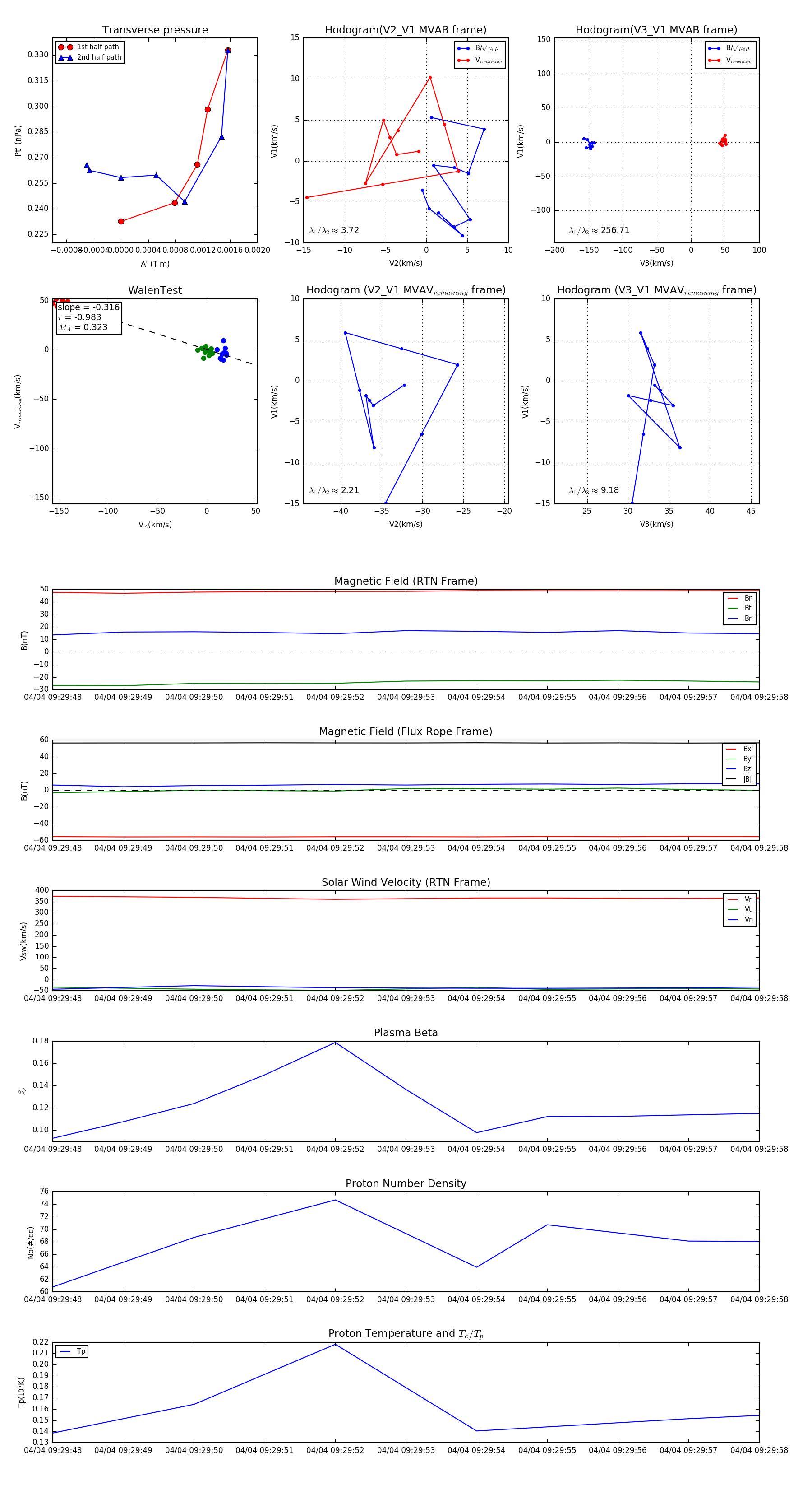
Flux Rope in 2024

Flux Rope Event 2024-04-04 09:29:48 ~ 2024-04-04 09:29:58 (11 seconds)


plot